_($0PXQFQ7Y(P~4838LJ_]L.png

管理培训搜索
18318889481

管理
| 并购重组

破产重整 不良资产处置 并购分析 重大资产重组 破产管理人 并购重组 管理控制与企业合并 企业价值 技术投资与并购

| 转创国际企业研究所

中国企业国际化发展 财务创新全球化研究 商务创新与全球化 境外直接投资备案(ODI) 国际风险管理 网络安全与隐私保护 泛珠三角区域合作 转创全球科创智库 管理创新与全球化 海关监管

| 创新创业

电子商务师 知识产权发展 价值共创 企业科创管理 创投俱乐部 全面质量管理 移动支付 私营经济 企业经营 商业模式创新 通商董事会馆 灯塔工厂 企业产品创新 客户与营销 商业规划 产品检测 金融科技 价值网络 企业创新管理 科技创新企业 精益创新 玩具产业孵化基地 餐饮美食 奶茶饮品

| 转型升级

十四五规划专题 碳达峰中和计划 科技创新 现代服务业 全过程工程 环保技术 跨境电商合规转型 数字化转型 碳排放管理 供给侧改革 转创国际技术转移 数控工厂 专精特新企业 能源与电力 碳排放管理会计 全面绩效管理 应对气候变化 国有资产管理 制度智库 雏鹰企业 高新技术企业 进出口企业管理 盈利模式转型 瞪羚企业 绿色能源与碳核算 气候审计与鉴证 数字化监管

| 知识产权

知识产权 知识产权评估 专利 商标 著作权 知识产权保护 知识产权合规 地理标志保护 集成电路布图设计 企业知识产权管理 发明专利 知识产权金融 版权

| 投融资规划

私募热点 私募投资 投融资简报 项目投资决策 内保外贷 气候投融资 价值评估 供应链金融 银行境外贷款 前海港企贷 企业投资 财产安全性风险

| ESG中心

ESG研究 绿色金融 ESG合规 信息披露 ESG咨询 公司治理 ESG评论 环境信息披露

| 风险与内控

企业内部控制 企业风险管理 内部控制 事业单位内控 企业战略与风险管理 风险管理 刑事风险 内控监督 法律风险 税务风险 医院内控 金融内控

| 管理咨询

工程造价 董事之家 医院管理 物流与供应链 预算管理与会计 财务经理人 企业内控与风险管理 集团管控 环境影响评价 家族企业管理 企业价值 精算科学 企业发展管理咨询 企业能源效率 管理培训 质量管理 流程管理 精益生产 商业策略 企业技术与绩效 中国卓越管理公司 数据分析 核心业务运营 投资管理 许可证 管理咨询 可行性研究 商业计划书 绩效评价 预算评审 绩效考核 企业运营 价值创造 商业模式评估 企业治理

| 资产评估

资产评估研究 土地评估 资产评估咨询 特许经营权评估 古建筑评估 价格鉴证 企业价值评估 不良资产评估 无形资产评估 房地产估价

| 人力资源

人力资源会计 劳动关系协调 高层次人才 人才引进 薪酬管理 入户落户 培训与开发 人力资源 股权激励与绩效考核 薪酬激励 人社中心

| IPO咨询

上市公司内部控制 招标投标 市场研究 项目管理 上市公司独立董事 IPO咨询 独立董事 关联交易管理 跨境资金集中运营 董事会治理 保险公司绩效评价 资产负债管理 企业管理与战略

| 高企认定

高新技术企业财税 高新技术企业认定 高企认定专项审计 研发费用加计扣除

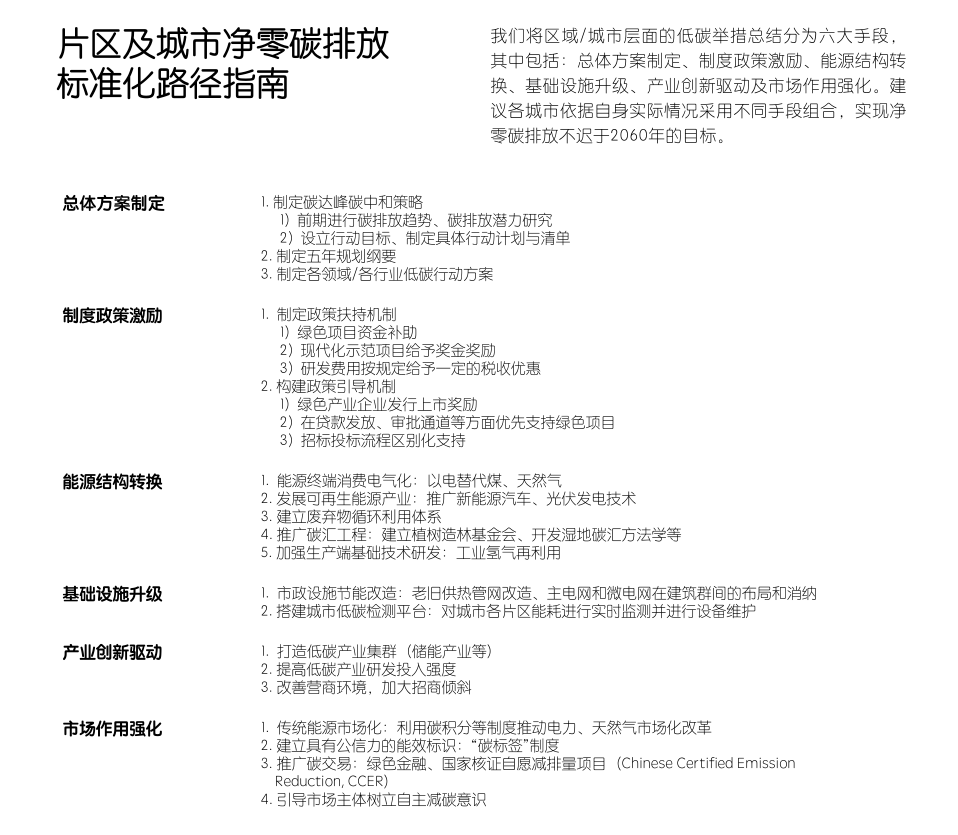
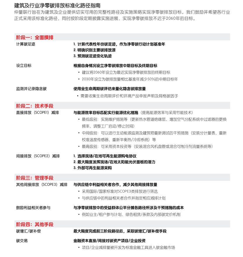
| 中国净零碳排放标准化路径指南当前您所在的位置:首页 > 管理 > 转型升级 > 碳排放管理


转创君
企业概况
联系我们
专家顾问
企业文化
党风建设
财税人才库
团队建设
资质荣誉
领导资源
专家库
公司公告
资源与智库
战略合作伙伴
质量保证
咨询流程
联系我们
咨询
IPO咨询
中国企业国际化发展战略
投融资规划
企业管理咨询
人力资源管理
风险管理
竞争战略
集团管控
并购重组
家族办公室
资产管理
股权设计
企业管治与内部审计
企业估值
价值办公室
内控咨询
投资银行
管治、内控及合规服务
法律咨询
服务
管理咨询服务
投融资规划
人力资源
资产评估服务
会计服务
科技服务
资质认证
ESG服务
商务咨询
内部控制服务
投资咨询
金融服务咨询
企业服务
财会服务
财审
金融会计专题
法证会计
国际财务管理
会计中心
财务咨询
内部审计专题
审计创新
代理记账中心
会计师事务所
审计中心
审计及鉴证
专项审计
审计监察
智能会计工厂
税务
财税中心
转创税务
华税律所
纳税筹划
税收筹划
出口退(免)税
IPO财税
国际税收
涉税服务
国际税务研究所
金融
金融风险管理
纳斯达克
并购交易服务
北交所
IPO咨询
深交所
上交所
直通新三板
董秘工作平台
独立董事事务
SPAC
资本市场服务中心
澳洲上市
加拿大上市
估值分析事务
香港联交所
新交所
金融分析师事务所
投融
广东股权交易中心
股权律师
顶层架构设计
投资者保护
金融监管与风险内控
投融资规划事务所
融资担保
股权中心
合规
合规与政府管制
企业合规
网络安全与隐私保护
法证会计与反舞弊
反洗钱与制裁合规
反垄断中心
企业合规管理咨询
合规中心
转创全球企业合规
合规律师事务所
金融安全与合规
海关及全球贸易合规
ESG合规
反欺诈中心
合规中心(产业)
知识产权合规专题
资产评估合规
私募股权基金合规
转创国际合规研究所
纪检监察研究中心
法信
征信管理
信用中心
法信中心
信用评级
联合资信
国际信用
安企中心
公证服务
转创法信
诚信管理
法信中国
管理
并购重组
转创国际企业研究所
创新创业
转型升级
知识产权
投融资规划
ESG中心
风险与内控
管理咨询
资产评估
人力资源
IPO咨询
高企认定
法律
刑事法律服务
资本市场法律服务
财税金融法律事务
转创国际合规律师
信托与财富管理法律
国际法律中心
民商事法律服务
公司法律服务
公共法律服务中心
转创国际法律事务所
东南
浙江发展
转创法信科技
转创国际福建
厦门发展
会计师事务所
福建发展
华南
转创私董会
中央赣闽粤苏区振兴
转创法信事务所(粤商)
华南金融中心
转创网校
转创国际广东
Family Office
世界客家俱乐部
转创药业
中国转创杂志社
汕头市金融协会
18318889481
在线QQ
在线留言
返回首页
返回顶部
留言板
发送