
保障性住房 特区发展 东莞发展 深圳知识产权 转创法信事务所(深圳) 入户政策 深圳管理 东莞教育 大朗镇 深圳人社 东莞质量 深圳教育 大亚湾新区 罗湖区 大鹏区 龙岗区 福田区 南山区 盐田区 宝安区 龙岗区 龙华区 坪山区 光明区 深圳金融 前海区
广州知识产权 国际金融后台基地 佛山发展 广东金融高新区 佛山国家高新区 南海区 禅城区 顺德区 荔湾区 花都区 天河区 黄埔区 越秀区 海珠区 番禺区 白云区 南沙自贸区 从化区 南海区 广州发展 信用广州 佛山政务 信用佛山 荔湾区 人社与教育 增城区 佛山教育
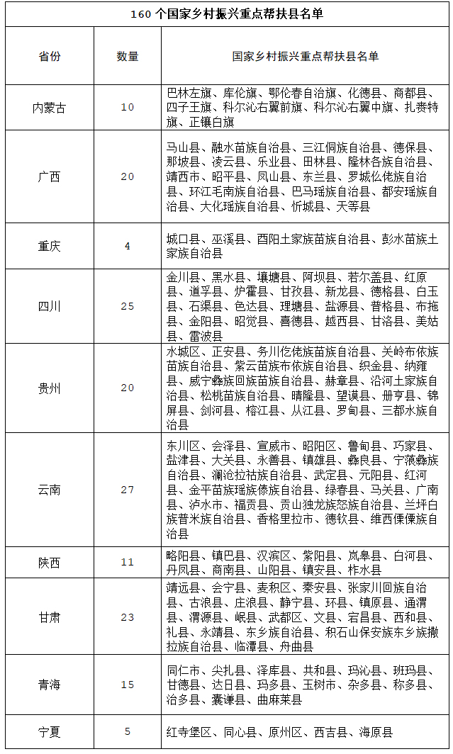
2021年8月27日,中央农村工作领导小组办公室、国家乡村振兴局联合印发《关于公布国家乡村振兴重点帮扶县名单的通知》,公布了160个国家乡村振兴重点帮扶县。


© 2024 All rights reserved. 北京转创国际管理咨询有限公司 备案号: 京ICP备19055770号-4
Transverture International Group Co Ltd, Guangdong Branch
地址:广州市天河区天河北路179号尚层国际1601
深圳市福田区深南中路2066号华能大厦
佛山顺德区北滘工业大道云创空间
东莞市大朗镇富丽东路226号松湖世家
梅州市丰顺县留隍镇新兴路881号
长沙市芙蓉区韶山北路139号文化大厦

欢迎来到本网站,请问有什么可以帮您?
稍后再说 现在咨询