
消费者安全 数据安全审计 企业合规师 备案登记 劳动用工合规管理 知识产权合规 个人信息与隐私权保护 企业廉洁合规 经营合规 风险提示与预警信息 IPO合规 安全生产合规管理 企业合规典型案例 合同合规管理 企业合规实务 企业数据合规 企业刑事合规
网络犯罪 人工智能合规 网络安全 新基建安全资讯 保密科技 数据合规 元宇宙合规 数字合规 网络与数据法学 电信网络诈骗 区块链合规 信息与网络安全 网络不正当竞争 数字贸易合规 数据出境合规 互联网合规
上市公司合规管理 税务合规 企业合规管理 商业秘密 财务合规 商业合规 内控资讯 合同法律 信息披露风险 公司法实务 人力资源合规 信用规制 知识产权合规 合规尽职调查 内控稽查 内部控制和风险管理合规 会计监管风险 税务异常处理 税务检查应对
征信合规 涉税合规 经济犯罪案例 合规文化主题月 劳动与人力资源合规 合规运行报告 网络直播合规 信用合规 刑事合规管理 工程合规与舞弊调查 涉案企业合规 安全审计 合规科技 劳务派遣合规 采购合规 财务风控 招投标合规
国际注册合规师 公司治理与公司合规 全球金融监管动态月刊 境外合规专项行动 国企合规 反不正当竞争合规管理 出口退税合规风险 全球反垄断 全球企业合规事务 国际监管合规服务 合规风险 进出口管制和贸易制裁 境外投资和“一带一路” 跨境投资和经营合规 知识产权内部控制 商业贿赂 外汇合规 合规与诚信
证券合规 银行合规 金融犯罪合规 保险合规 金融消费者保护 银保监督 私募合规 互联网金融合规 银行合规资讯 投融资合规 支付 银行合规综合 金融安全 信托合规 担保合规 金融合规 信用合规 股权合规 内保外贷合规 外汇合规 保理合规
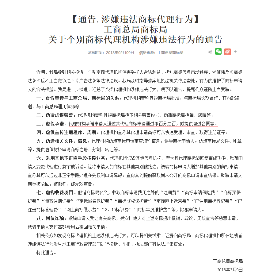
随着知识产权受到越来越多的关注,商标侵权事件一波接着一波,大小企业都开始重视商标注册。许多企业对商标法不熟悉,就会找商标代理机构来注册,但现在商标代理市场鱼目混杂,特别是中小企业,在注册商标时应当擦亮眼睛,识别其中的陷阱。
骗局一:谎称商标驳回吓唬申请人

骗局二:提前通知续展骗取高额续展费用

骗局三:邮寄到付文件骗取快递费


骗局四:谎称担保注册,商标百分之百通过,部分驳回不退款


骗局五:联系注册人办理《商标专用权证书》进行收费


骗局六:商标证书领取费,伤你于无形
商标注册费都是一次性的,商标证书是商标局审核后,初审公告期过后按流程印刷下发的,什么商标证书加急、制证这些费用都是不存在的,一定不要上当。

骗局七:制造假官文,让你防不胜防


骗局八:互联网知识产权到期

骗局九:电子商标

合法诚信的商标代理机构在市场上还是占大多数的,可惜的是部分骗子公司让整个代理行业蒙上阴霾。价格很重要,虽然大家都喜欢物美价廉的商品,但是物美价廉也往往会出现很多残次品,尤其在知识产权行业,一分价钱一分货格外明显。在此,商标圈提醒大家很多“无底线”、“无节操”的低价背后可能隐藏巨大的漏洞,选择须谨慎!
© 2024 All rights reserved. 北京转创国际管理咨询有限公司 备案号: 京ICP备19055770号-4
Transverture International Group Co Ltd, Guangdong Branch
地址:广州市天河区天河北路179号尚层国际1601
深圳市福田区深南中路2066号华能大厦
佛山顺德区北滘工业大道云创空间
东莞市大朗镇富丽东路226号松湖世家
梅州市丰顺县留隍镇新兴路881号
长沙市芙蓉区韶山北路139号文化大厦

欢迎来到本网站,请问有什么可以帮您?
稍后再说 现在咨询