
中国企业国际化发展 财务创新全球化研究 商务创新与全球化 境外直接投资备案(ODI) 国际风险管理 网络安全与隐私保护 泛珠三角区域合作 转创全球科创智库 管理创新与全球化 海关监管
电子商务师 知识产权发展 价值共创 企业科创管理 创投俱乐部 全面质量管理 移动支付 私营经济 企业经营 商业模式创新 通商董事会馆 灯塔工厂 企业产品创新 客户与营销 商业规划 产品检测 金融科技 价值网络 企业创新管理 科技创新企业 精益创新 玩具产业孵化基地 餐饮美食 奶茶饮品
十四五规划专题 碳达峰中和计划 科技创新 现代服务业 全过程工程 环保技术 跨境电商合规转型 数字化转型 碳排放管理 供给侧改革 转创国际技术转移 数控工厂 专精特新企业 能源与电力 碳排放管理会计 全面绩效管理 应对气候变化 国有资产管理 制度智库 雏鹰企业 高新技术企业 进出口企业管理 盈利模式转型 瞪羚企业 绿色能源与碳核算 气候审计与鉴证 数字化监管
在私募基金管理人登记或控股股东重大变更环节,中国证券投资基金业协会(以下简称“基金业协会”)越来越关注股东是否满足基金业协会相关文件要求。因此,确定私募基金管理人股东是否合格,是新设私募基金管理人或成为私募基金管理人股东之前需要评估的重要问题。
鉴于合伙型基金、契约型基金的基金份额所涉权利主要来源于合伙协议/基金合同,且公司型基金的公司章程亦具有很强的合同属性,那么《民法典》合同编关于债权转让的规定能否适用于私募基金份额转让,从而对私募基金份额转让规则作出有益补充?本文将就此进行讨论。
私募基金管理人主要股东/合伙人的认定标准
1. 私募基金管理人主要股东/合伙人的认定标准
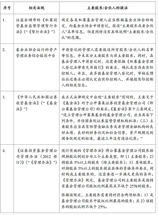
《暂行条例》规定,有规定情形之一的,不得担任私募基金管理人,不得成为私募基金管理人的主要股东或者合伙人。对主要股东/合伙人采用“负面清单”形式明确不得存在五种情形。但是我们在《暂行条例》中并未看到对“主要股东或者合伙人”标准进行界定。在相关法规中提到“主要股东”的情况如下:

2. 私募基金管理人主要股东/合伙人的认定 《暂行条例》仅列明了私募基金管理人的主要股东/合伙人条件,并未给出具体的认定标准,未来有待证监会或基金业协会在落实《暂行条例》的过程中进行具体规定。 鉴于《基金法》是《暂行条例》的上位法之一(仅就调整对象私募证券投资基金而言,《基金法》构成《暂行条例》的上位法),前述《管理办法》中关于公募基金管理公司主要股东的认定标准,对于私募基金管理人主要股东/合伙人的认定具有一定的参考与借鉴作用。 (1)公司型私募基金管理人 在私募基金管理人中,对主要股东的认定标准可以参考该规定,即主要股东是指持有私募基金管理人股权比例最高且不低于25%的股东。根据该标准,如果私募基金管理人股权比例最高的股东有多个且持股比例都不低于25%的,则可能存在多个主要股东。如果私募基金管理人所有股东的股权比例均低于25%,则该基金管理人也可能不存在主要股东。 (2)合伙型私募基金管理人 《暂行条例》第六条规定,私募基金管理人由依法设立的公司或者合伙企业担任。那么,如果合伙企业申请登记为私募基金管理人的,如何认定合伙企业的“主要合伙人”呢? 综上所述,在证监会或基金业协会尚未出台具体实施细则之前,对于私募基金管理人的主要股东/合伙人,如果是公司的,建议将持有私募基金管理人股权比例最高且不低于25%的股东认定为主要股东。如果是有限合伙的,建议将持有私募基金管理人份额比例最高且不低于25%的合伙人以及执行事务合伙人均认定为主要合伙人。 新申请登记的私募基金管理人股东条件清单 根据基金业协会最新登记须知、登记清单和实务操作经验,新申请登记的私募基金管理人股东需要检视以下正面清单、负面清单和附条件认可清单所列条件。 1. 正面清单 1)以货币出资且具备出资能力。 2)用于出资的资金为自有资金,且来源真实、合法。 3)外商独资或合资的机构,其股东应为在中国境内设立的公司,该公司的境外股东应为所在国家或地区金融监管当局批准或许可的金融机构,且境外股东所在国家或地区的证券监督机构已与中国证监会或者中国证监会认可的其他机构签订证券监管合作谅解备忘录。 2. 负面清单 1)主要出资人曾经从事或目前兼营民间借贷、民间融资、融资租赁、配资业务、小额理财、小额借贷、P2P/P2B、众筹、保理、担保、房地产开发、交易平台等冲突业务。 2)为资产管理产品。 3)委托代持股权或隐名持股。 4)股权架构存在嵌套或交叉持股、循环出资情形。穿透至实际控制人的股权架构超过三层,且无法说明合理性。 5)存在以下不良诚信信息: a)最近三年受到刑事处罚; b)最近三年受到证监会的行政处罚; c)最近三年被证监会采取行政监管措施; d)最近三年受到其他监管部门的行政处罚; e)最近三年被基金业协会或其他自律组织采取自律措施; f)最近三年涉及诉讼或仲裁; g)最近三年其他合法合规及诚信情况。 6)曾经担任因以下情形被基金业协会不予登记的申请机构的高级管理人员,且自该机构不予登记之日起不满一年: a)申请机构违反《中华人民共和国证券投资基金法》、《私募投资基金监督管理暂行办法》关于资金募集相关规定,在申请登记前违规发行私募基金,且存在公开宣传推介、向非合格投资者募集资金行为的; b)申请机构提供,或申请机构与律师事务所、会计师事务所及其他第三方中介机构等串谋提供虚假登记信息或材料;提供的登记信息或材料存在误导性陈述、重大遗漏的; c)申请机构主要股东、申请机构自身曾经从事过或目前仍兼营民间借贷、民间融资、融资租赁、配资业务、小额理财、小额借贷、P2P/P2B、众筹、保理、担保、房地产开发、交易平台等与私募基金业务相冲突业务的; d)申请机构被列入国家企业信用信息公示系统严重违法失信企业名单的; e)申请机构的高管人员最近三年存在重大失信记录,或最近三年被中国证监会采取市场禁入措施的; f)中国证监会、中国证券投资基金业协会规定的其他情形。 3. 附条件认可清单 1)穿透至实际控制人的股权架构超过三层,但能够说明合理性的,例如央企或地方国企作为股东。 2)申请登记前一年内发生股权变更的,需要说明理由以及合理性。 3)同时作为实际控制人或第一大股东的股东,如其已设有同类型私募基金管理人的,需提交新设同类型私募合理性说明。 4)股东为已登记的私募基金管理人或其实际控制的主体中存在已登记的私募基金管理人,关联私募基金管理人出具承诺函,承诺若申请机构展业中出现违法违规情形,应当承担相应的合规连带责任和自律处分后果。 需要注意的是,关于境外股东能否作为出资人以及管理人的外资比例的问题,实务中,我们注意到协会曾就外资比例超过50%的证券类私募基金管理人提出过反馈意见,认为需要满足《私募基金登记备案相关问题解答(十)》(以下简称“问答十”)的规定,即出资人和实际控制人应为所在国家或者地区金融监管当局批准或者许可的金融机构。对此,我们认为,从问答十的适用范围来看,其适用于中外合资或外商独资申请机构,如果拟新设的申请机构的直接股东均为境内机构或自然人,则申请机构属于内资公司,应不适用问答十;但不排除在实际审核实践中,对于穿透后的外资比例超过50%的申请机构,协会从实质审查角度,参考问答十进行监管。
© 2024 All rights reserved. 北京转创国际管理咨询有限公司 备案号: 京ICP备19055770号-4
Transverture International Group Co Ltd, Guangdong Branch
地址:广州市天河区天河北路179号尚层国际1601
深圳市福田区深南中路2066号华能大厦
佛山顺德区北滘工业大道云创空间
东莞市大朗镇富丽东路226号松湖世家
梅州市丰顺县留隍镇新兴路881号
长沙市芙蓉区韶山北路139号文化大厦

欢迎来到本网站,请问有什么可以帮您?
稍后再说 现在咨询