
消费者安全 数据安全审计 企业合规师 备案登记 劳动用工合规管理 知识产权合规 个人信息与隐私权保护 企业廉洁合规 经营合规 风险提示与预警信息 IPO合规 安全生产合规管理 企业合规典型案例 合同合规管理 企业合规实务 企业数据合规 企业刑事合规
网络犯罪 人工智能合规 网络安全 新基建安全资讯 保密科技 数据合规 元宇宙合规 数字合规 网络与数据法学 电信网络诈骗 区块链合规 信息与网络安全 网络不正当竞争 数字贸易合规 数据出境合规 互联网合规
上市公司合规管理 税务合规 企业合规管理 商业秘密 财务合规 商业合规 内控资讯 合同法律 信息披露风险 公司法实务 人力资源合规 信用规制 知识产权合规 合规尽职调查 内控稽查 内部控制和风险管理合规 会计监管风险 税务异常处理 税务检查应对
征信合规 涉税合规 经济犯罪案例 合规文化主题月 劳动与人力资源合规 合规运行报告 网络直播合规 信用合规 刑事合规管理 工程合规与舞弊调查 涉案企业合规 安全审计 合规科技 劳务派遣合规 采购合规 财务风控 招投标合规
国际注册合规师 公司治理与公司合规 全球金融监管动态月刊 境外合规专项行动 国企合规 反不正当竞争合规管理 出口退税合规风险 全球反垄断 全球企业合规事务 国际监管合规服务 合规风险 进出口管制和贸易制裁 境外投资和“一带一路” 跨境投资和经营合规 知识产权内部控制 商业贿赂 外汇合规 合规与诚信
证券合规 银行合规 金融犯罪合规 保险合规 金融消费者保护 银保监督 私募合规 互联网金融合规 银行合规资讯 投融资合规 支付 银行合规综合 金融安全 信托合规 担保合规 金融合规 信用合规 股权合规 内保外贷合规 外汇合规 保理合规
两权分离是现代企业制度下公司治理的常态,即代表公司出资人权利和意志的股东会与实际经营管理企业的董事会、经理层的权能相对分离。“食人之禄,忠人之事”,公司的两权分离治理样态必然产生董事、高级管理人员对公司股东的忠实义务。[1]本文进行大数据分析并结合司法典型案例,探讨公司法第147、148条下董事、高管忠实义务的内涵与外延,研究强化董事、高管忠实义务,完善公司治理、预防内部风险的相关建议,以期对优化企业内部风险控制、促进企业合规和职业经理人市场发展有所裨益。
一、公司董事、高管涉及忠实义务的 大数据分析
笔者在Alpha数据平台以“公司”、“忠实义务”、“董事、高管、经理”为关键词,同时排除“夫妻”检索近五年的案件[2],针对现行《公司法》(2018年修订)下的司法案例进行整理汇总,归纳出以下信息: 第一,就案件数量来看,2017年到2022年与董事、高管“忠实义务”相关的案件整体呈波动上升趋势,2020年案件数量最多,当年有1363件。同时,自2018年以后,案件数量一直维持在每年1000件以上的高位,董事、高管、经理在履职期间违反“忠实义务”是公司经营管理中的重大问题。 第二,就地域情况来看,当前案例主要集中在广东、北京、江苏,分别占比14.89%、11.50%、9.81%,其中广东省的案件量最多,达到792件。由此可以看出相关案件与地区经济发展水平及当地公司数量有密切联系,同时广东省此类案件总数居全国第一,在广东地区进行公司董事、高管履职培训,在企业高管中传递“忠实义务”的重要性,建立企业高管忠实履职管理体系具有必要性。 第三,从行业分类情况可以看到,当前的行业分布主要集中在制造业、批发和零售业、房地产业、租赁和商务服务业、科学研究和技术服务业。相关行业多涉及商业秘密、知识产权,若高管未履行“忠实义务”损公肥私,对外泄露相关信息将对企业经营产生较大冲击。 第四,从法院审理情况来看,涉及公司董事、高管忠实义务类案件上诉率较高,全部的5320篇裁判文书中,涉及一审案件2962件,二审案件2060件,再审案件有242件,上诉率较高。一方面,一审裁判作出后双方当事人很难就此息讼止争;另一方面,二审法院对上诉案件有73.9%的维持原判率,改判率23.5%,维持原判的比例较高。由此,如当事人认为一审裁判未能充分保障己方利益,就个案情况或可提起上诉,但应正视相应诉讼风险。 第五,就案件所涉标的额来看,案涉标的额多在500万元以下,标的额在1000万到5000万的案件有330件,标的额在1亿以上的有44件,从上述数据不难看出,因高管违反忠实义务给企业造成的损失数额还是较大的,另一方面,高管违反忠实义务而给企业造成的其他影响可能更为严重。此类案件无论是因高管长时间持续实施违反忠实义务行为导致数额巨大,还是因为个案高管位高权重而短时间内即造成巨额损失,无疑均反面凸显了公司监管、责任机制匮乏之严重,使得高管发现“可趁之机”。 最后,此类案件的案由包括损害公司利益责任纠纷、损害股东利益责任纠纷、公司关联交易损害责任纠纷,其中以损害公司利益责任纠纷居多,部分合同纠纷中也涉及董事、高管“忠实义务”的履行。法院在裁判文书中经常引用概括性条款作为判决的依据,如引用公司法第148条全文,在争议焦点部分会对董事、高管违反的具体情节对照条款进行说理。




二、公司董事、高管违反忠实义务的 典型案例
公司法第147条第1款规定董事对公司负有忠实和勤勉义务,第148条分为两款,第1款逐项列举了董事不得从事的七种行为,该款第8项再采用“违反对公司忠实义务的其他行为”的表述作为“兜底条款”。从语言逻辑来看,因该款第8项采用“其他行为”的表述,可推导出该款第1项至第7项系对董事忠实义务的规定。[3]同时,对148条第一款进行归纳可以将董事、高管违反忠实义务的事由划分为资金类、交易类、商业秘密类以及其他四个层次。出于广东省此类案件数量较多的考量,笔者在进行具体案件分析时,着重归纳广东高院、广州中院、深圳中院的相关判例,以期文章对广东地区相关案件的处理有更强的说服力与参照价值。
(一)董事、高管违反资金类忠实义务典型 案例分析
高管违反资金类忠实义务的具体表现一般有三种,对应公司法第148条第一款第1到3项,分别是挪用公司资金、将公司资金以其个人名义或者以其他个人名义开立账户存储、违反公司章程的规定,未经股东会、股东大会或者董事会同意,将公司资金借贷给他人或者以公司财产为他人提供担保。
(二)董事、高管违反交易类忠实义务典型 案例分析
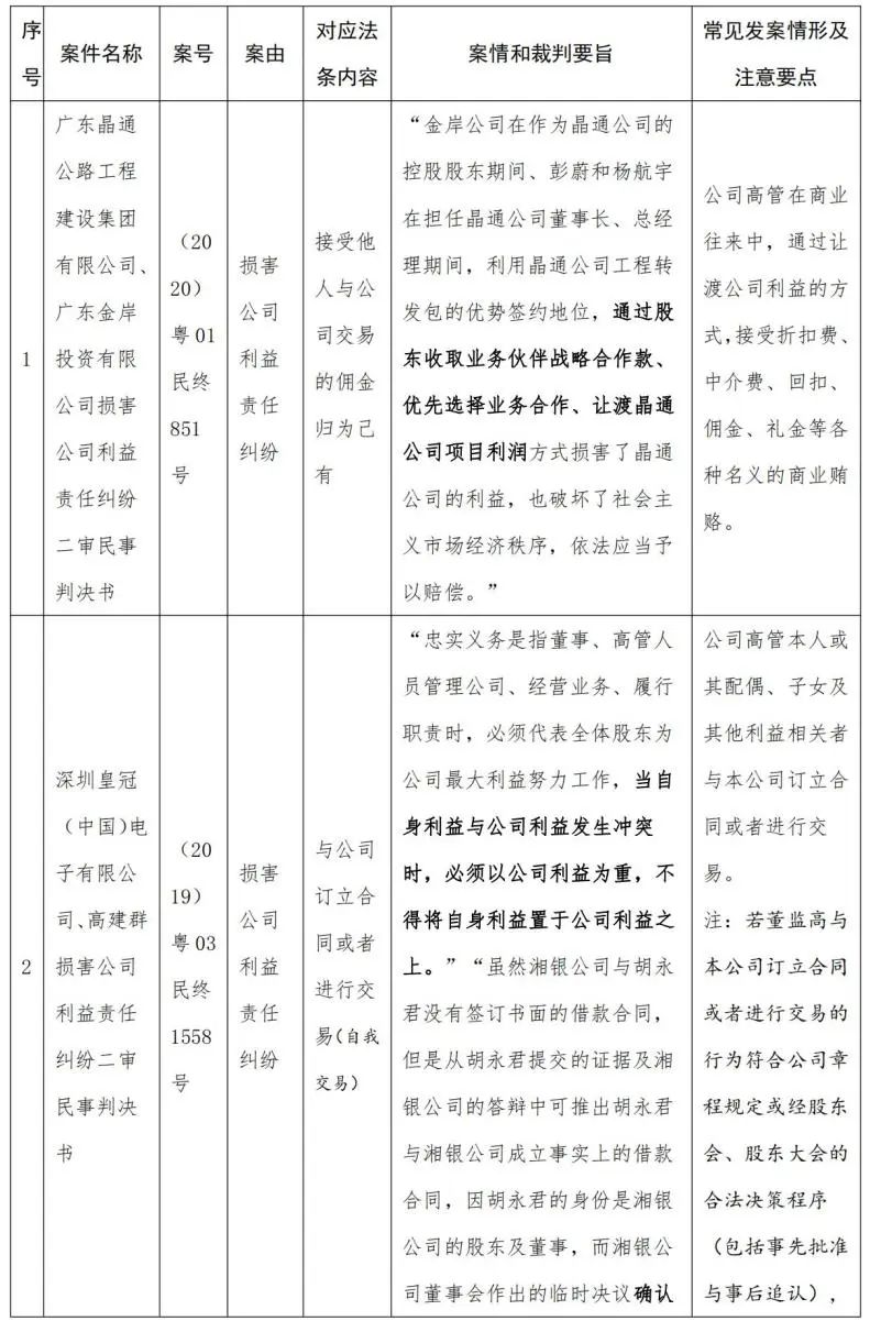
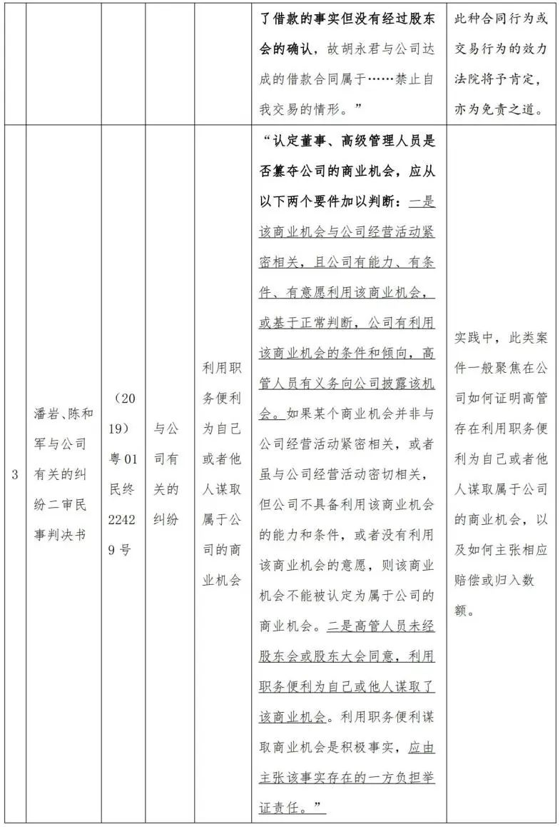
高管违反交易类忠实义务的具体表现一般有三种,对应公司法第148条第一款第4到6项,分别是“自我交易”、谋取属于公司的商业机会及竞业、接受他人与公司交易的佣金归为己有。同时,公司法关于董事对公司所负的忠实义务、竞业禁止义务不限于董事所任职的公司自身,还包括公司的全资子公司、控股公司等。 值得一提的是,董事、高管对公司负有的竞业禁止义务来源于法律的强制性规定,公司原则上无权放弃对董事、高管的竞业禁止要求,董事、高管互相之间亦无权通过私下协议免除该义务,否则即是对公司利益和外部债权人利益均造成损害,该协议应当无效。[4]



(三)董事、高管违反保密类忠实义务典型 案例分析
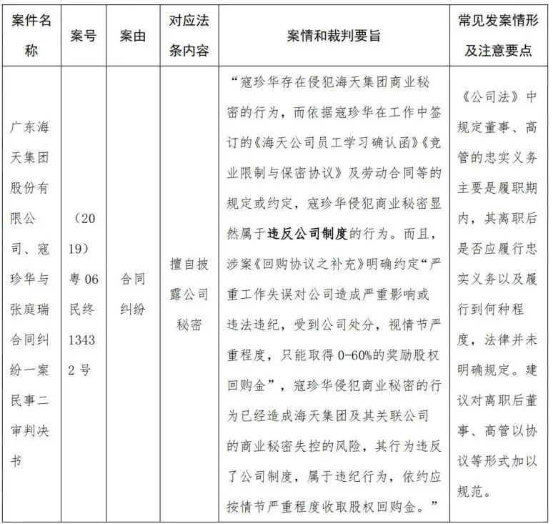
公司针对高管泄露公司秘密行为,依据《公司法》第148条第7项规定提起损害公司利益责任纠纷之诉的较少,然而若援引《反不正当竞争法》第9条为援引法条,限定“高级管理人员”或“高管”后,此类型案件数量则显著上升。除关注董事、高管在职期间的保密义务外,其离职后的保密责任亦应以合同形式加以明确。
三、强化公司董事、高管忠实义务的 建议措施
“患生于所忽,祸起于细微”,公司治理两权分离的样态下,董事、高管背离自身所负的“忠实义务”的事件难以避免,若此时公司的章程规定不够严谨详尽、股东会决议效用不彰、财务管理混乱、对离职董监高的竞业、保密等义务亦未进行规范,董事、高管将更有可乘之机,高频次、系统性的“忠实义务”的违反可能让公司分崩离析。防微杜渐,提前谋划或可最大限度的维护公司利益。
(一)以章程明确董事及高管权责
章程被视为公司的“宪法”,是公司内部治理的依据与支撑。在尊重两权分离的公司经营管理一般规律的同时,公司股东应善于通过章程进行制度设计,对董事、高管在经营中的职责、权限予以规范化、明细化。比如对于可能产生董事、高管利益输送的交易行为,可通过章程以列举的形式加以明确,厘定违反章程的赔偿责任。同时,章程还可以对法律模糊或疏漏的地方进行填补,司法裁判在章程有明确约定的情况下,通常会尊重公司章程,只有在章程没有相关规定或章程规定违反法律的强制性规范的情况下,法院才会另寻依据进行裁决。
(二)规范公司财务管理制度
公司财务管理的松散与混乱是诱导董事、高管违反“忠实义务”损公肥私的重要因素。规范公司财务管理流程,对董事、高管进行定期任职审计和离职审计,是固定证据材料,防范事后追责举证不能的重要方式。很多公司因董事、高管违反“忠实义务”而诉至法院时,明明公司遭受了损失法官却不予支持或者法院支持了公司的诉求,但判赔的金额却与公司的预期相去甚远,究其原因就是公司在诉讼展开的同时没有足够的证据可以证明自身遭受的损失。健全董事、高管对股东会的财务信息披露制度,同时在日常经营管理进行留痕并规范财务审计,可以让公司在面临相关情况时泰然自若。
(三)明确董事、高管离职后的“忠实义务”
《公司法》中规定董事、高管的忠实义务主要是履职期内,其离职后是否应履行忠实义务以及履行到何种程度,法律并未明确规定。争议多发于法律关系紧张之时与模糊之处,对离职后董事、高管的权责予以明确,以签署《保密、知识产权、商誉和不竞争协议》等文件的形式加以规范,并进行适当的举证责任安排,比如将证明已履行“忠实义务”的责任以书面的形式转移给董事、高管。董事、高管离职后心中便会有一把界尺,知道自己行为的界限,同时公司也有了一柄宝剑,可以斩去董事、高管离职后损害公司的贪念。
(四)妥善处理民事纠纷与刑事案件的衔接
依照刑法规定,董事、高管如果侵占公司资财或者损害公司利益达到相应程度,根据情形可能构成贪污罪、职务侵占罪、挪用资金罪、背信损害上市公司利益罪等犯罪。但是,刑事证明标准要高于民事证明标准,在一些涉董事、高管忠实义务的案件中,公司或股东往往已经刑事报案,可因证据不够确实、充分等因素而未被刑事立案。然民事证明标准不同于刑事,达到高度盖然性便足以支撑法院作出有利于己方的判决,在董事、高管违背“忠实义务”损害公司利益刑事救济无果的情况下,果断采取民事救济的方式或许更为便捷与可行,同时在进行民事救济的同时发现符合刑事救济的标准,转向刑事救济可能更有震慑性。同时也提醒董事、高管,违背“忠实义务”面临的可能不仅是单纯的进行民事赔偿,在性质恶劣、影响较大、证据清晰的情况下其也极有可能被卷入刑事案件,履职期间把握好行为的边界,避免在悬崖边舞蹈,尽到一名董事或高管应有的职责,这不仅是对公司的尊重,更是对自己的负责。 参考文献及注释: 1.徐子良、李丽丽、黄宇宏:《涉董事、高管忠实义务案件的实证考察》,载《人民司法》2017年第13期。 2.本次检索获取了自2017年7月18日至2022年7月18日共5320篇裁判文书。 3.叶林:《董事忠实义务及其扩张》,载《政治与法律》2021年第2期。 4.陆烨:《董事、高管无权协议免除自身的竞业禁止义务》,载《人民司法》2017年第11期。
© 2024 All rights reserved. 北京转创国际管理咨询有限公司 备案号: 京ICP备19055770号-4
Transverture International Group Co Ltd, Guangdong Branch
地址:广州市天河区天河北路179号尚层国际1601
深圳市福田区深南中路2066号华能大厦
佛山顺德区北滘工业大道云创空间
东莞市大朗镇富丽东路226号松湖世家
梅州市丰顺县留隍镇新兴路881号
长沙市芙蓉区韶山北路139号文化大厦

欢迎来到本网站,请问有什么可以帮您?
稍后再说 现在咨询