
香港联合交易所(“港交所”)于2022年10月19日刊发咨询文件,建议扩大香港现有上市制度,允许特专科技公司来港上市,并就此征询公众意见。18C章将适用于五大特专科技行业的公司:新一代信息技术;先进硬件;先进材料;新能源及节能环保;及新食品及农业技术。港交所征询市场意见,为期两个月。
18C章咨询文件要求的财务与市值条件与现行上市条件的对比如下:

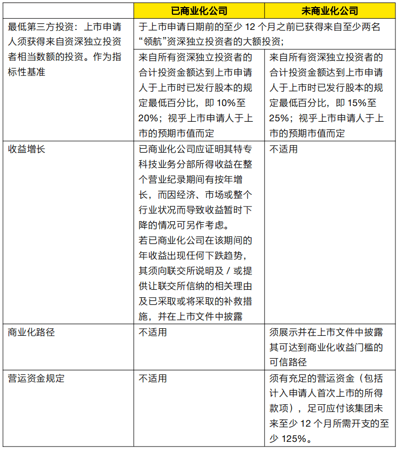
除上述财务与市值条件外,18C章咨询文件对第三方投资、收益增长、商业化路径和营运资金等其他方面的要求如下:

港交所本次上市规则的修订将大幅降低科创企业,特别是硬科技公司在港上市的营收门槛。处于初创期或成长期的科技公司,业务高速增长、规模不断扩大,但高额的研发投入对资金的需求非常大,其财务状况或者说盈利往往难以满足上市的要求。港交所本次计划修增的 18C 方案若能及时付诸实践,对于商业化程度不足的大型科技公司来说将是重要的发展机遇。
转创建议相关科创公司抓住此次机遇,提前筹划,利用资本市场为企业发展准备充足资金,创造更好条件。近期转创将对相关主题发表系列文章,围绕本次修订咨询文件做出更多的探讨和分析。
© 2024 All rights reserved. 北京转创国际管理咨询有限公司 备案号: 京ICP备19055770号-4
Transverture International Group Co Ltd, Guangdong Branch
地址:广州市天河区天河北路179号尚层国际1601
深圳市福田区深南中路2066号华能大厦
佛山顺德区北滘工业大道云创空间
东莞市大朗镇富丽东路226号松湖世家
梅州市丰顺县留隍镇新兴路881号
长沙市芙蓉区韶山北路139号文化大厦

欢迎来到本网站,请问有什么可以帮您?
稍后再说 现在咨询