
引言:
截至2023年6月8日北京证券交易所(以下简称“北交所”)存量上市公司数量达到整整200家,较去年同期实现数量翻番,北交所越来越成为专精特新企业的集聚地。全面注册制为不同行业、不同类型、不同成长阶段的企业提供更多的上市选择和差异化服务,专精特新企业申请在北交所上市需要满足在全国股转系统连续挂牌满十二个月的创新层挂牌公司,因此,在新三板挂牌并进入创新层成为专精特新企业在北交所上市的必经之路。本文按照新三板到北交所“层层递进”的市场逻辑,分别从市场定位、行业要求、财务指标等准入规则以及直联机制方面进行解读,希望能够为专精特新企业从新三板迈向北交所提供参考。
一、新三板与北交所的定位
2023年2月17日,全国中小企业股份转让系统有限责任公司(以下简称“全国股转公司或全国股转系统或新三板”)正式发布《全国中小企业股份转让系统股票挂牌规则》(以下简称《股票挂牌规则》)《全国中小企业股份转让系统股票定向发行规则》2部业务规则和21部配套细则、指引及指南,标志着注册制正式推广到全国股转系统。全面注册制下,关于新三板定位的描述在《全国中小企业股份转让系统股票挂牌规则》第三条予以规定,即全国股转系统深入贯彻创新驱动发展战略,聚焦服务实体经济,主要服务创新型、创业型、成长型中小企业,支持中小企业高质量发展。
根据中国证监会于2023年2月17日发布的《北京证券交易所向不特定合格投资者公开发行股票注册管理办法》(以下简称《注册管理办法》)第三条,北交所的定位为充分发挥对全国股转系统的示范引领作用,深入贯彻创新驱动发展战略,聚焦实体经济,主要服务创新型中小企业,重点支持先进制造业和现代服务业等领域的企业,推动传统产业转型升级,培育经济发展新动能,促进经济高质量发展。
根据上述规定及全国股转公司在2019年12月27日《全国股转公司就新三板改革有关业务规则发布实施答记者问》相关介绍,笔者将新三板与北交所在市场定位方面的要求简要归纳对比如下:

从新三板基础层、创新层及北交所的定位,我们可以看出新三板和北交所虽然均服务于中小企业,但新三板基础层强调中小企业的规范,创新层强调中小企业培育,北交所充分发挥对全国股转系统的示范引领作用,主要服务创新型中小企业,新三板基础层、创新层及北交所之间属于“层层递进”的市场结构。该等“层层递进”的市场结构是顺应企业递进式的发展路径,有利于精准满足不同类型、不同发展阶段企业的差异化需求。
二、新三板与北交所的行业要求
全面注册制下,全国股转系统首次在《股票挂牌规则》中区分申请挂牌企业的行业类型,专门为新经济或工业“四基”领域的企业设置了较为包容的挂牌条件要求,体现出全面注册制后全国股转系统对不同行业企业的包容性。北交所主要为充分发挥对全国股转系统的示范引领作用,其重点支持先进制造业和现代服务业等领域的企业。
根据《股票挂牌规则》《注册管理办法》及《北京证券交易所向不特定合格投资者公开发行股票并上市业务规则适用指引第1号》(“《北交所上市指引》”),笔者将新三板与北交所的行业要求简要概况如下:

截至2023年6月8日,新三板挂牌公司共有6,467家,其中基础层挂牌公司4,674家,创新层挂牌公司1,793家,创新层公司占比约27.73%。从行业分布来看,有一半以上的新三板挂牌公司行业分布主要集中于软件和信息技术服务业、专用设备制造业、计算机、通信和其他电子设备制造业、商务服务业、通用设备制造业、化学原料和化学制品制造业、电器机械和器材制造业、专用技术服务业,体现了全国股转公司对于新经济或工业“四基”领域的布局。
截至2023年6月8日,北交所上市公司共有200家,从行业分布来看北交所已覆盖新一代信息技术、高端精密制造、生物医药、新能源、新材料等细分领域,体现出中小企业在技术创新、产品创新和商业模式创新上的多元化创新形态。此外,北交所200家上市公司中已有84家上市公司跻身国家级专精特新“小巨人”企业名录,占比达到42%,省市级专精特新企业名录占比更是超过八成,凸显了北交所专精特新集聚地的发展优势[1]。
二、新三板与北交所的财务标准
全面注册制下,全国股转系统首次在《股票挂牌规则》中设置了差异化的财务标准,即区分行业分别从净利润、营业收入、研发强度、研发投入、市场认可等方面构建了“1+5”的多元化财务标准体系。北交所综合考虑预计市值、收入、净利润、现金流等组合指标,设置了4套多元化、差异化的财务标准。
根据《股票挂牌规则》《北京证券交易所股票上市规则(试行)》,笔者将新三板挂牌与北交所上市的财务标准简要归纳如下:

通过上表,我们可以看出新三板和北交所在财务标准设置上考虑到不同成长阶段、经营规模、盈利水平企业特点,分别设置了盈利性标准和非盈利性标准。针对于新经济领域、工业四基领域且拥有核心技术企业,全国股转公司不再强调盈利性,仅设置非盈利性财务标准,凸显了全国股转公司对于新经济领域、工业四基领域且拥有核心技术企业的支持与包容。针对非新经济领域、工业四基领域类型的企业,全国股转公司本次注册制改革参照证券交易所设置了多元化的财务标准,使得新三板基础层、创新层进层条件与北交所上市条件更加契合,财务标准呈现阶梯式递增,进一步体现了从新三板基础层到创新层再到北交所“层层递进”的市场结构,有利于新三板向北交所源源不断地输送优质上市资源。
四、新三板与北交所的其他准入条件
就新三板与北交所准入条件而言,除了考虑市场定位、行业要求及财务标准等因素外,新三板与北交所还在主体资格、股本、净资产、主营业务及合规经营等方面存在如下准入条件,具体如下:

从上表可以看出,本次新三板注册制改革就挂牌公司主体资格、股本、主营业务及合规经营等方面与改革之前的规则要求相比,未发生重大的变化,在审核过程中更多地尊重以信息披露为核心的注册制改革精神。对比新三板与北交所,两个市场在股本、净资产、主营业务、人员稳定方面的准入要求亦呈现阶梯式变化,有利于充分发挥新三板在企业规范治理“示范田”和创新型中小企业“孵化器”的作用。
五、从新三板到北交所的直联机制
2022年11月,北交所与全国股转公司研究推出了挂牌上市直联审核监管机制(简称直联机制),直联审核监管机制下,全国股转公司通过内部审核监管流程再造,由同一部门归口管理直联企业挂牌审核、持续监管、融资并购、上市审核等业务。直联审核机制有利于用好一年挂牌期,持续对招股书草稿等文件开展审核沟通,帮助企业提高规范运作能力,压缩上市审核用时,减少问询问题数量,对于符合条件的优质企业,争取实现“12+1”上会审议的工作目标。
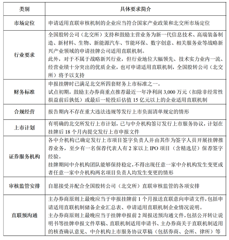
根据北交所发布的《发行上市审核动态之直联机制专刊(总第5期)》[2],专精特新中小企业申请适用直联审核机制的要求如下:

根据北交所发布的《发行上市审核动态之直联机制专刊(总第5期)》披露,截至2023年2月底,全国股转公司(北交所)已完成3家直联企业挂牌申请的受理审核工作,3家企业均通过一轮反馈完成挂牌,自受理至出具同意挂牌函平均用时21个自然日,其中审核端平均用时6个工作日。据统计,截至2023年5月31日,全国股转公司已受理15家企业申报适用直联审核监管机制,其中已有6家直联企业已在新三板挂牌。
六、结语
全面注册制下的新三板挂牌准入制度,使得新三板基础层与创新层进层条件、北交所上市条件更加契合。新三板与北交所的直联机制,使得专精特新企业上市路径更加清晰、时间预期更加明确,有利于向北交所源源不断地输送优质上市资源。笔者建议专精特新中小企业在明确从新三板到北交所的准入规则的前提下,结合自身实际情况,充分利用直联机制,做好上市路径规划,以便于精准高效地实现北交所上市。
参考文献:
[1]孙杰,《“200+”北交所创新成色足,超四成为专精特新“小巨人”》,载《北京日报》,2023年6月8日
[2] 北京证券交易所,《发行上市审核动态之直联机制专刊(总第5期)》
© 2024 All rights reserved. 北京转创国际管理咨询有限公司 备案号: 京ICP备19055770号-4
Transverture International Group Co Ltd, Guangdong Branch
地址:广州市天河区天河北路179号尚层国际1601
深圳市福田区深南中路2066号华能大厦
佛山顺德区北滘工业大道云创空间
东莞市大朗镇富丽东路226号松湖世家
梅州市丰顺县留隍镇新兴路881号
长沙市芙蓉区韶山北路139号文化大厦

欢迎来到本网站,请问有什么可以帮您?
稍后再说 现在咨询