_($0PXQFQ7Y(P~4838LJ_]L.png

管理培训搜索
18318889481

转创
| 转创深圳(深莞)

保障性住房 特区发展 东莞发展 深圳知识产权 转创法信事务所(深圳) 入户政策 深圳管理 东莞教育 大朗镇 深圳人社 东莞质量 深圳教育 大亚湾新区 罗湖区 大鹏区 龙岗区 福田区 南山区 盐田区 宝安区 龙岗区 龙华区 坪山区 光明区 深圳金融 前海区

| 转创广佛

广州知识产权 国际金融后台基地 佛山发展 广东金融高新区 佛山国家高新区 南海区 禅城区 顺德区 荔湾区 花都区 天河区 黄埔区 越秀区 海珠区 番禺区 白云区 南沙自贸区 从化区 南海区 广州发展 信用广州 佛山政务 信用佛山 荔湾区 人社与教育 增城区 佛山教育

| 产业研究

漳州发展 转创厦门 福建发展

| 转创梅州

产城融合 梅州发展 中央赣闽粤苏区振兴 学习中心 世界客家俱乐部 丰顺县 信用梅州 梅州教育 梅州建筑 梅县区 五华县 梅江区 兴宁市 平远县 蕉岭县 大埔县 梅州公安 梅州转创平台 转创法信事务所(梅州)

| 客汕经济

惠州发展 清远发展 汕尾发展 河源发展 韶关发展 县域经济 信用惠州

| 转创珠三角

中山发展 珠海特区 肇庆发展 江门发展 转创云浮 韶关工信 云浮教育 肇庆教育 江门教育 韶关教育

| 转创潮州

潮州发展 经济发展 产教融合 潮州产教 潮安区 湘桥区 潮州人社

| 转创国际汕头

汕头特区 汕头法治 生活系统 汕头教育 人才系统 转创法信事务所(汕头) 慈善系统 汕头科创 金平区 龙湖区 濠江区 澄海区 潮阳区 潮南区

| 转创揭阳

揭阳发展 揭阳教育 榕城区 普宁市 揭阳科创 揭阳法信事务所(揭阳)

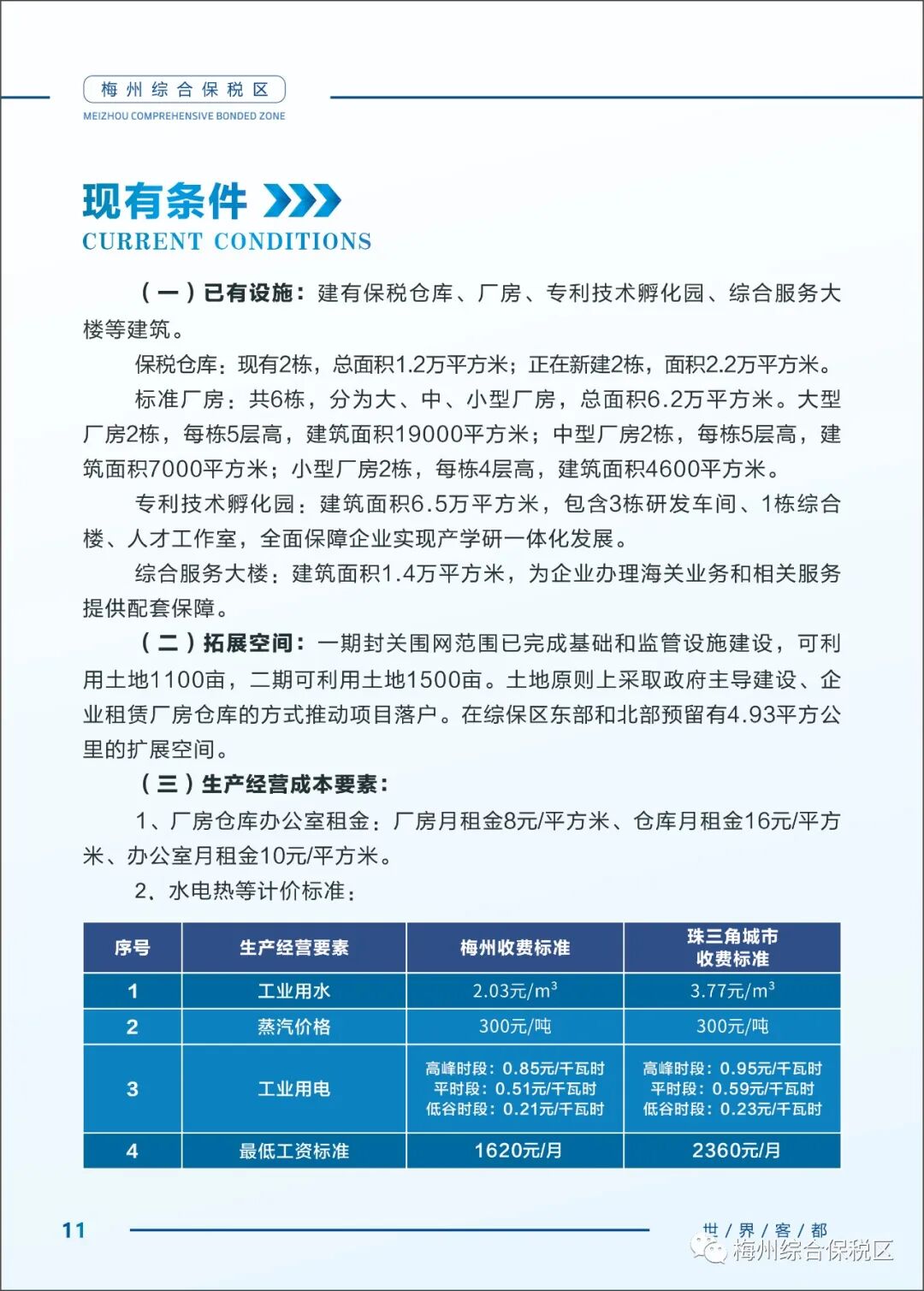
| 梅州综合保税区投资指南当前您所在的位置:首页 > 转创 > 转创梅州 > 产城融合

图片

图片

图片

图片

图片

图片

图片

图片

图片

图片



图片

图片

图片

图片

图片

图片

图片

图片

图片

图片

图片

图片

图片

图片

图片

转创君
企业概况
联系我们
专家顾问
企业文化
党风建设
财税人才库
团队建设
资质荣誉
领导资源
专家库
公司公告
资源与智库
战略合作伙伴
质量保证
咨询流程
联系我们
咨询
IPO咨询
中国企业国际化发展战略
投融资规划
企业管理咨询
人力资源管理
风险管理
竞争战略
集团管控
并购重组
家族办公室
资产管理
股权设计
企业管治与内部审计
企业估值
价值办公室
内控咨询
投资银行
管治、内控及合规服务
法律咨询
服务
管理咨询服务
投融资规划
人力资源
资产评估服务
会计服务
科技服务
资质认证
ESG服务
商务咨询
内部控制服务
投资咨询
金融服务咨询
企业服务
财会服务
财审
金融会计专题
法证会计
国际财务管理
会计中心
财务咨询
内部审计专题
审计创新
代理记账中心
会计师事务所
审计中心
审计及鉴证
专项审计
审计监察
智能会计工厂
税务
财税中心
转创税务
华税律所
纳税筹划
税收筹划
出口退(免)税
IPO财税
国际税收
涉税服务
国际税务研究所
金融
金融风险管理
纳斯达克
并购交易服务
北交所
IPO咨询
深交所
上交所
直通新三板
董秘工作平台
独立董事事务
SPAC
资本市场服务中心
澳洲上市
加拿大上市
估值分析事务
香港联交所
新交所
金融分析师事务所
投融
广东股权交易中心
股权律师
顶层架构设计
投资者保护
金融监管与风险内控
投融资规划事务所
融资担保
股权中心
合规
合规与政府管制
企业合规
网络安全与隐私保护
法证会计与反舞弊
反洗钱与制裁合规
反垄断中心
企业合规管理咨询
合规中心
转创全球企业合规
合规律师事务所
金融安全与合规
海关及全球贸易合规
ESG合规
反欺诈中心
合规中心(产业)
知识产权合规专题
资产评估合规
私募股权基金合规
转创国际合规研究所
纪检监察研究中心
法信
征信管理
信用中心
法信中心
信用评级
联合资信
国际信用
安企中心
公证服务
转创法信
诚信管理
法信中国
管理
并购重组
转创国际企业研究所
创新创业
转型升级
知识产权
投融资规划
ESG中心
风险与内控
管理咨询
资产评估
人力资源
IPO咨询
高企认定
法律
刑事法律服务
资本市场法律服务
财税金融法律事务
转创国际合规律师
信托与财富管理法律
国际法律中心
民商事法律服务
公司法律服务
公共法律服务中心
转创国际法律事务所
华南
转创私董会
转创网校
转创国际广西
转创法信科技
Family Office
中国转创杂志社
汕头市金融协会
18318889481
在线QQ
在线留言
返回首页
返回顶部
留言板
发送