
建筑工程管理 安全企业管理 制造企业管理 卫生企业管理 企业转型升级 工程企业管理 企业质量管理 医药企业管理 企业经济管理 食品企业管理 工业企业管理 软件企业管理 能源企业管理 汽车企业管理 环保企业管理
消防企业管理 转型升级 装配式建筑 并购重组动态 制造业转型升级 工业转型升级 教育转型升级 外贸转型升级 能源转型升级 地产转型升级 制造业转型与高质量发展 产业转型升级 绿色转型升级 服务业转型升级 产品质量管理 产业科技管理 环境监测
随着气候变化问题不断加剧,减少温室气体的排放,推进可持续发展越发紧迫。企业是推动碳减排的关键力量和落实减排任务的主体,在国家实现“碳达峰、碳中和”的目标中发挥重要作用。科学碳目标倡议(SBTi)是当前全球企业制定碳中和目标时采用的主流国际标准,可以为企业“减碳”目标引入一套统一的评定体系,为企业在实现绿色低碳发展方面提供了重要的支持和指导。为发挥企业对减少温室气体排放的重要支撑作用,企业需要根据自身情况和业务模式明确量化目标,制定科学可行的减排目标,以确保减排行动的科学性和可持续性。本文将通过介绍科学碳目标倡议的定义及流程,分析当前国内企业加入科学碳目标倡议发展现状及案例,为企业加入科学碳目标倡议促进自身可持续发展提出建议。
一、科学碳目标(SBTi)定义及流程
(一)SBTi的定义
科学碳目标倡议((Science Based Targets Initiative,以下简称“SBTi”)是联合全球环境信息研究中心(CDP)、联合国全球契约组织、世界资源研究所(WRI)、世界自然基金会(WWF)全球商业气候联盟所协作创立的一个非政府组织的国际倡议。SBTi有两重责任:一是标准的制定,负责为企业和金融机构制定严格的以科学为基础的标准;二是负责验证科学碳目标(SBT),确保其符合《巴黎协定》,将全球升温控制在1.5C以内的独立实体。如果制定的目标符合将全球气温较工业化前水平升幅努力限制在1.5°C以内所需的减碳水平,则该目标被称为科学碳目标倡议(SBTi)。
(二)SBTi认证技术指南
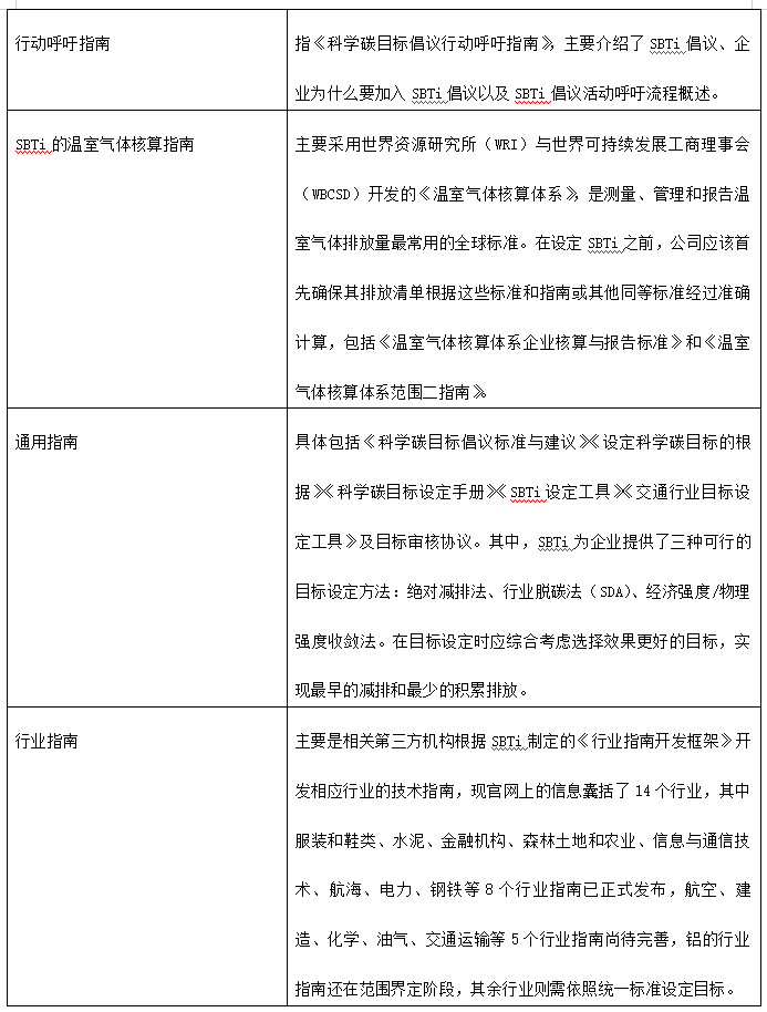
SBTi认证的技术指南主要包括行动呼吁指南、温室气体核算指南、通用指南和行业指南。
表1 SBTi认证的技术指南

材料来源:SBTi官网
(三)企业设立SBTi的实施流程
企业设立科学碳目标(SBT)共分五个步骤(如图1):第一步,承诺。在线提交企业设定科学碳目标SBT的承诺函并对现有目标进行独立验证。第二步,制定科学碳目标(SBT)。根据SBTi的标准及指南,在递交承诺函后的24个月内制定企业的减碳目标。第三步,提交。目标制定完成后,根据组织和目标类型填写相关表格并提交给SBTi官方验证和评估。第四步,沟通。目标评估通过后,将会在官网上公布企业及其目标已通知其利益相关方。第五步,披露。获得批准后,公司必须每年披露排放量,并监测目标实现的进展情况。披露方式包括通过CDP、年度报告、可持续发展报告和公司网站进行披露。

图1 企业SBTi认证实施流程图
图片来源:SBTi官网
二、科学碳目标倡议(SBTi)发展现状
据《SBTi监测报告(2022)》中数据所示,在全球范围内极端天气频现,政治经济冲突严峻的形势之下,SBTi在国际上具有良好的发展态势及较高认可度,这也意味着越来越多的企业开始意识到科学减碳的重要性并加入到科学减碳的行动中。同时,加入SBTi也是对企业绿色发展的一种认可,能使企业加强自身竞争力,在国际上更获得投资者的青睐。截至2022年12月,所有已批准加入SBTi的企业的承诺减排总量为7600万吨二氧化碳,整体来看,SBTi的发展前景较为广阔。
(一)国际发展现状

图2 2015-2022年已批准和已递交申请企业年度累计数量
数据来源:Monitoring Report 2022
从数量上来看,加入SBTi的企业和金融机构数量显著增长。2022年,共有1097家企业通过了SBTi的验证,这个数字超过了过去七年的总和。截至2022年底,加入SBTi的企业市值已占全球经济总量的三分之一(34%)。在2022年,国际范围内日本加入SBTi的公司数量最多,其次是英国和美国。而在洲际范围内,亚洲加入SBTi的企业比例增长最大,非洲和拉丁美洲也经历了增长。同时中小企业(SMEs)设定SBT的数量显著增长,在2022年中小企业占全部设立科学碳目标企业的大多数(58%)。2022年,有130家公司设定了净零目标,占当年验证的所有目标的12%。
从行业上来看,服务业、制造业、基础设施行业的企业设置净零目标占比最高。根据数据显示,2022年服务业、制造业、基础设施行业设定目标的最多,占比为60%。其中,材料行业设定目标的公司数量增长最高,而数量增长最低的三个行业分别是发电、生物技术、医疗保健和制药,酒店业则是几乎没有变化。到2022年底,自SBTi成立以来加入SBTi的公司累计总数为2079家,另有2151家公司也已承诺设定目标。

图3 2022年加入SBTi企业行业分布图
数据来源:Monitoring Report 2022
(二)国内发展现状
2017年9月,WWF、CDP、WRI等发起机构在深圳国际低碳城论坛应对气候变化企业论坛上,联合多家合作伙伴正式启动了科学碳目标中国项目,并发起科学碳目标中国社群,帮助中国企业了解SBTi,并为中国企业加入SBTi提供资源和帮助。
据科学碳目标倡议(SBTi)统计,截至2022年底,在全球已超过4200家加入科学碳目标倡议(SBTi)的企业中,中国加入的企业数量还相对较少,但加入SBTi我国企业的数量增长较快:2021-2023年无论是递交申请还是验证通过加入SBTi的中国企业数量都在以成倍的速度增长。

图4 2021-2023年获批或递交申请国内企业数量
数据来源:SBTi官网
根据SBTi官网最新数据显示,中国内地共有136家企业已获批加入SBTi,175家企业已递交申请,18家企业被除名;中国香港共有37家企业已获批加入SBTi,33家企业已递交申请,1家企业被除名;中国台湾共有60家企业已获批加入SBTi,72家企业已递交申请,3家企业被除名;中国澳门有1家企业已递交申请。在已批准或递交申请的我国企业中包括化工、服务、采矿、制药及生物技术、服饰、技术硬件、电气设备与机械、医疗健康、贸易、媒体、零售等多个行业。

图5 国内获批或递交申请的企业行业分布占比
数据来源:SBTi官网
三、科学碳目标倡议助力企业绿色发展
(一)响应国际国内号召,展现可持续性承诺
在全球气候变化的背景下,各类极端天气事件频发,亟需企业躬身入局,推行绿色低碳转型,实现可持续性发展。SBTi作为国际范围内广受认可的科学减排目标,为协助企业设定近期与长期减碳目标,SBTi所主张以科学为基础的净零排放行动,通过设定碳排量目标的指引、标准、减碳建议,为企业提供更加明确的减排途径,实现可持续发展目标。
(二)增加创新投入,推动企业转型升级
SBTi通过为企业提供科学依据和目标设定框架,能够激发企业在减少碳排放方面的创新活力。SBTi是企业创新与转型升级的推动者,它不仅要求企业实现减排目标,更鼓励企业探索新的绿色技术、优化生产流程、研发低碳产品,从而在绿色化转型中取得竞争优势。能够促使企业内部创新,并实现商业运作过程的精简与高效,助推企业绿色化转型升级。从而,帮助企业强化自身创新能力与研发能力,推动企业的绿色化转型升级。
(三)提高信息披露透明度,保障数据真实性
企业设定科学碳目标需经过严格审核,且要定期对排放量进行披露,目标进展情况还会受到SBTi官方监测,对企业科学减碳进行限制与约束。SBTi要求所有制定目标的组织每年公开报告其公司范围内的温室气体排放清单和与公布目标相比的进展情况。让企业的环保承诺变得可衡量和可验证,确保企业在碳排放方面的承诺是可靠的,增强企业信息披露的透明度和真实性,同时也增强了消费者和投资者对企业的信任。
(四)强化企业供应链管理,提升抗风险能力
企业生产经营活动作为一个完整的活动链条,涉及多个环节,离不开多方的通力合作。由于SBTi的限制,企业必须优化自身供应链低碳管理,从产品和服务的设计与选择,到将供应商气候表现纳入评价体系,再到包装、运输、仓储的优化,这一系列流程的优化管理能够很好地帮助企业实现绿色发展,响应国际国内号召。另一方面,制定具有前瞻性的气候目标也能使企业更好地应对监管不确定性,抵御碳税、能耗管控等变化所带来的风险,增强对政策的适应性。
四、科学碳目标倡议(SBTi)案例分析——以联想为例
联想作为一家高科技企业,长期持续投身环境、社会与公司治理实践,一直致力于通过数字化、智能化的技术创新,做数字低碳转型的先行者与技术赋能者。联想集团积极响应国家碳达峰碳中和的战略部署,不仅率先制定联想集团2050全价值链净零排放目标,力争提前十年完成国家交给联想集团的碳中和任务;通过技术创新与输出智能解决方案,助推实体经济高质量发展。
在深化自身减排的基础上,联想积极对标国际最佳实践,2023年正式发布2050净零路线图,成为国内首个通过科学碳目标倡议(SBTi)净零目标认证的高科技制造企业。经过SBTi验证的净零目标符合当下最新的气候科学,同时是公开、标准化、可追踪的减排目标,旨在推动企业采取切实行动,以绝对排放量减少为全球碳中和做出贡献。早在2009/10财年,联想就对外承诺了温室气体减排目标,并在2019/20财年实现十年减少92%温室气体排放,大幅度超额完成目标。

图6 联想温室气体减排目标
资料来源:《联想集团2022碳中和行动报告》
为如期实现联想净零排放目标,联想集团制定了自己的净零行动计划。
注重供应商管理,打造绿色低碳供应链。一方面,加强供应链管理,将气候变化要求纳入供应商行为准则,每年从供应商处收集供应商气候数据,将气候变化的关键绩效指标被纳入供应商ESG记分卡,实施低碳采购;另一方面,聚焦高碳环节,推行低碳行动,联想利用自身低碳实践来向供应商推广并引导和带动上下游企业实施绿色生产、绿色包装、绿色物流、绿色回收。
强化技术创新,助力“零碳”社会。在社会上与其他企业或机构联合开展减排技术开发和交流,主动参与绿色低碳标准制定,输出绿色低碳发展实践,投资布局双碳新赛道,持续创新绿色技术应用场景,如新IT+碳中和、元宇宙+碳中和等。未来10年,新IT技术有潜力通过赋能其他行业帮助减少全球20%的碳排放,较之2020年数字信息行业企业碳排放占比为全球的2.3%,实现绿色效益的10倍放大,联想企业绿色未来发展潜力无限。
五、SBTi对企业绿色发展的挑战与解决方案
(一)规定期限内制定合理科学减碳目标
SBTi要求企业在递交承诺函后的24个月内制定企业的减碳目标,这就意味着企业需要制定一个合理的期限以及符合科学标准的减排目标。企业必须在充分考量自身业务模式、生产经营特点、技术水平等因素,在具备科学分析和数据支持能力的前提下,投入大量的时间与资源进行研究分析以制定出兼具科学性和可行性的科学碳目标。除此之外,企业还面临着SBTi的标准不断更新,对科学碳目标标准规定越来越严苛的挑战。在应对方面,企业可以借用SBTi提供的工具和指南,选择其中一种符合本企业的路径方法,利用科学模型和数据分析来对温室气体排放清单进行规划以确定可持续的减排目标,并在过程中积极与SBTi工作组保持联系,掌握最新资源信息与建议。
(二)减排措施的计划与落实
减排措施的计划与科学碳目标的设定密切相关,在规划时同样需综合考虑企业、市场、社会等各方面因素。与此同时,减排措施的真正落地需要大量资源、技术、资金的支持,对于企业(尤其是中小型企业)造成了一定的压力,部分企业在减排计划实施时可能受阻,因此而不得已中断计划,或被SBTi除名。因此,一方面,企业设定科学碳目标的需要确保其合理性,结合自身实际情况计划减排措施;其次,企业需提升自身的技术水平及供应链管理能力,在保障企业自身经营状况的同时能够兼顾绿色发展,通过与供应链伙伴的密切合作以及专家技术支持,切实开展科学减碳计划。
(三)碳排放的监测与信息披露
SBTi要求获得批准的公司必须每年披露排放量,并监测目标实现的进展情况。这一要求需要企业建立真实有效的碳排放监测和信息披露体系。然而碳排放监测涉及企业生产经营过程中的多个环节,对于企业收集、整理和分析数据的能力要求较高。同时在进行信息披露时,企业必须保证数据质量和一致性,准确记录和跟踪碳排放数据,并遵循国际上相关披露标准,确保披露信息的真实性和透明度。较低的信息披露度不仅不能满足SBTi的要求,还会影响企业信誉失去投资者的信任,从而影响企业品牌价值。企业需要引入或自主研发创新绿色技术,通过改进产品及服务或改进生产流程以应对信息披露;健全激励与监督机制,实现生产经营过程的全透明,让每一个生产环节能自发地进行信息披露;同时,企业应努力提升自身价值,保证经营效益,以提供更多资源支持碳排放监测及信息披露的质量。
© 2024 All rights reserved. 北京转创国际管理咨询有限公司 备案号: 京ICP备19055770号-4
Transverture International Group Co Ltd, Guangdong Branch
地址:广州市天河区天河北路179号尚层国际1601
深圳市福田区深南中路2066号华能大厦
佛山顺德区北滘工业大道云创空间
东莞市大朗镇富丽东路226号松湖世家
梅州市丰顺县留隍镇新兴路881号
长沙市芙蓉区韶山北路139号文化大厦

欢迎来到本网站,请问有什么可以帮您?
稍后再说 现在咨询