
消费者安全 数据安全审计 企业合规师 备案登记 劳动用工合规管理 知识产权合规 个人信息与隐私权保护 企业廉洁合规 经营合规 风险提示与预警信息 IPO合规 安全生产合规管理 企业合规典型案例 合同合规管理 企业合规实务 企业数据合规 企业刑事合规
网络犯罪 人工智能合规 网络安全 新基建安全资讯 保密科技 数据合规 元宇宙合规 数字合规 网络与数据法学 电信网络诈骗 区块链合规 信息与网络安全 网络不正当竞争 数字贸易合规 数据出境合规 互联网合规
上市公司合规管理 税务合规 企业合规管理 商业秘密 财务合规 商业合规 内控资讯 合同法律 信息披露风险 公司法实务 人力资源合规 信用规制 知识产权合规 合规尽职调查 内控稽查 内部控制和风险管理合规 会计监管风险 税务异常处理 税务检查应对
征信合规 涉税合规 经济犯罪案例 合规文化主题月 劳动与人力资源合规 合规运行报告 网络直播合规 信用合规 刑事合规管理 工程合规与舞弊调查 涉案企业合规 安全审计 合规科技 劳务派遣合规 采购合规 财务风控 招投标合规
国际注册合规师 公司治理与公司合规 全球金融监管动态月刊 境外合规专项行动 国企合规 反不正当竞争合规管理 出口退税合规风险 全球反垄断 全球企业合规事务 国际监管合规服务 合规风险 进出口管制和贸易制裁 境外投资和“一带一路” 跨境投资和经营合规 知识产权内部控制 商业贿赂 外汇合规 合规与诚信
证券合规 银行合规 金融犯罪合规 保险合规 金融消费者保护 银保监督 私募合规 互联网金融合规 银行合规资讯 投融资合规 支付 银行合规综合 金融安全 信托合规 担保合规 金融合规 信用合规 股权合规 内保外贷合规 外汇合规 保理合规
2023年5月4日,国家市场监督管理总局、国家卫生健康委、国家中医药管理局、国家药监局等十一部门联合印发《关于进一步加强医疗美容行业监管工作的指导意见》(国市监广发〔2023〕22号)(以下简称“《指导意见》”),就加强医疗美容行业监管提出系列举措。《指导意见》旨在推动行业实现常态化、综合性的监管体系,有效解决当前存在的突出问题,促进医美行业的有序健康发展,并为医美行业的高质量发展提供坚实的制度保障与支撑。根据国家药监局于2022年3月发布的《关于调整<医疗器械分类目录>部分内容的公告》(以下简称“2022年第30号文”),很多医美行业使用的设备已经归入了医疗器械监管范畴,因此,本文基于我国现行的医疗美容行业监管概况,概要剖析医美行业当前所面临的合规问题及其监管趋势,旨在为医美企业提供切实可行、高效务实的合规参考建议,通过加强合规管理,推动医美行业全面提升合规意识,规范化经营和可持续发展。
一、我国医疗美容行业发展现状
根据《医疗美容服务管理办法》(2016修正)第二条规定,“医疗美容,是指运用手术、药物、医疗器械以及其他具有创伤性或者侵入性的医学技术方法对人的容貌和人体各部位形态进行的修复与再塑”。“美容医疗机构,是指以开展医疗美容诊疗业务为主的医疗机构”。根据医疗美容项目的技术难度、可能发生的医疗风险程度,对医疗美容项目实行分级准入管理。
按照介入手段划分,医美可分为手术类和非手术类。手术类项目即在从根本上改变或改善眼、鼻、胸等面部及身体其他部位的外观,而非手术类项目又称“轻医美”。轻医美是一种介于手术整形与生活美容之间的专业医疗美容项目服务,采用无创或微创的医学手段进行治疗。其主要涵盖注射类项目和光电类项目两大类别。注射类项目主要通过注射玻尿酸(透明质酸)、肉毒素、胶原蛋白等材料,实现面部皱纹消除和塑形等美容目标。光电类项目则利用光电原理的仪器作用于皮肤,实现美容抗衰效果。根据光电作用在皮肤不同层次治疗原理,光电类医美可分为光子类、激光类、射频类、超声波类。[1]
根据《中国医美行业2023年度洞悉报告》分析,自2021年以来,行业发展趋势已从整形医美转向轻医美,细分市场竞争激烈,政策亦在逐步下沉,聚焦于规范各大医美细分市场。随着疫情得到有效控制和轻医美市场的蓬勃发展,市场逐渐回暖。据统计,预计整体医美市场增速可达15%左右,未来三年预计市场将持续保持15%左右的年复合增长。[2]

表 1:中国医疗美容市场规模与增速预测(数据来源:艾尔建美学与德勤管理咨询机构—中国医美行业2023年度洞悉报告)
另根据西部证券研发中心发布的研究报告显示,2021年中国光电类医美市场规模已达到304亿元,2022年进一步增长至357亿元,而2023年中国光电类市场规模更是攀升至399亿元。展望未来,预计2024年中国光电类医美市场规模将上升至458亿元,有望成为医美行业的主力市场。[3]

表 2:中国光电类医美市场规模(数据来源:西部证券研发中心-胶原蛋白植入剂行业报告
二、医疗美容合规监管关注点
经过我们对威科先行数据库中以“医疗美容”为关键词对医疗美容行业行政监管处罚案例进行检索分析,自2020年至2023年,相关处罚数量逐年递增。具体而言,2020年处罚数据共计3948条,2021年上升至5208条,2022年略有回落为5130条,而2023年则进一步攀升至5517条。这些处罚主要集中在广告、诊疗、资质和税务等关键领域,凸显了监管部门对医疗美容行业合规性的高度重视与严格监管。

表 3:医疗美容行政监管处罚数据(来源:威科先行法律数据库)
通过我们进一步分析发现,这些处罚不仅在数量上逐年增长,而且涉及的具体问题和类型也在发生变化。2020年,大部分处罚集中在广告违规和诊疗操作不当方面,占总处罚数量的65%。至2024年,除了广告和诊疗问题外,资质和税务问题也逐渐显现,占到了总处罚数量的40%。[4]
我国医美行业监管措施包括严格的事前准入、事中审查以及事后监管制度,以期确保行业的规范发展。资质不合规方面主要是体现在医疗美容机构未取得相应资质或超出资质范围进行经营。诊疗操作不当则包括医生及护士无证上岗、超出资质范围多点执业、违规使用药品和器械、手术操作不当等方面。在广告违规方面,主要涉及未取得审查证明擅自发布广告、夸大宣传、虚假宣传误导消费者。而其他经营问题则主要涉及偷税漏税、价格欺诈等情形。结合前文所述监管规定,从行业特性探讨医疗美容机构的合规监管主要关注要点,整理如下:
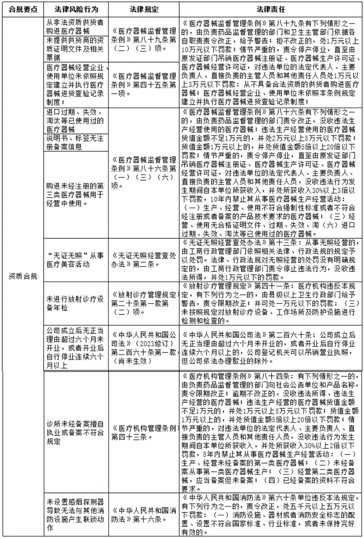
1.医疗美容机构在资质许可方面主要法律风险行为及罚则详见下表所示:

2.医疗美容机构在诊疗合规方面主要法律风险行为及罚则详见下表所示:

3.医疗美容机构在广告合规方面主要法律风险行为及罚则详见下表所示:

4.医疗美容机构在其他经营合规方面主要法律风险行为及罚则详见下表所示:

三、国家调整医疗美容项目分类目录
以医美领域常见的射频美容设备为例,根据2022年第30号文,射频治疗(非消融)设备中射频治疗仪、射频皮肤治疗仪类产品管理类别由第二类医疗器械调整为第三类医疗器械进行管理。[5]自2024年4月1日起,射频治疗仪、射频皮肤治疗仪产品未依法取得医疗注册证不得生产、进口和销售,射频美容仪产品正式划归为三类医疗器械,成为监管最为严格、级别最高的医疗器械产品。这意味着欲获取上市许可,申请人/备案人须先完成医疗器械注册申请流程,并呈交相关技术文档、实物样品以及临床试验等详尽数据。
根据国家药品监督管理局医疗器械技术审评中心在2023年4月发布的《射频美容设备注册审查指导原则》,针对射频美容设备的注册申报进行了明确的规定。该指导原则详细列举了射频美容设备注册审查的各个方面,包括其适用范围、监管信息、产品描述、风险管理资料、产品技术要求、检验报告、研究资料以及临床评价要求等,以确保该类产品的安全性和有效性。
关于射频治疗设备医疗器械分类调整的目录,具体摘录如下:

表 4:2022年国家药监局将射频浅表治疗设备由二类医疗器械转为调整三类医疗器械[6](来源:药监局官网)
鉴于第三类医疗器械审批流程复杂繁琐、耗时较长且成本高昂,新规定对美容仪市场的准入门槛、产品质量以及安全标准进行了严格提升。为应对这一变革,部分企业已决定放弃射频美容仪业务,转而专注于发展其他更具市场竞争力的产品线。与此同时,微电流与LED类等创新产品的涌现,也为美容行业的持续健康发展注入了新的动力。我们梳理了医美行业医疗器械的类型及相关的监管要求,具体如下:

表 5:医美行业医疗器械的类型及监管类别[7](来源:西部证券、国家药监局)
四、结语
在医美产业链中,上游环节主要由医美耗材生产商以及器械设备制造商构成;中游环节则聚焦于医美机构,涵盖公立医院的整形外科、皮肤科以及非公立医美机构;而下游环节则囊括了各类医美服务平台以及广大的终端消费者。[8]在医美行业中,上游医美器械生产经营企业凭借其卓越的研发能力和获证实力,构筑了显著的核心竞争力。其所生产的医美器械产品,在价值层面上凸显出独特的优势。特别是在当前医美产品准入标准日益严格、监管环境持续强化的背景下,合格医美器械的稀缺性愈发凸显,这也进一步提升了该类企业的竞争壁垒和市场集中度。医美器械作为这些上游企业的核心优势,在行业中发挥着举足轻重的作用,对于中下游企业的稳健发展起到了关键的支撑和推动作用。[9]

图 1:医美行业产业链及各环节分析(来源:沙利文,德勤,国海证券研究所)
在政策指引和协会监管的积极引导下,“积极加强行业自律”已成主旋律。因此,医美行业主体需要采取一系列有针对性的医美专项治理行为,包括完善内部管理制度、加强员工培训、规范广告宣传等,以确保在资质(机构、人员、产品)、诊疗(多点执业)、广告、税务等各个方面均能达到合规要求。同时,医美行业还需要密切关注监管政策的变化,及时调整自身策略,以适应新的监管环境。
注释
[1] 参见上海嘉世营销咨询有限公司《轻医美行业简析报告》,2024年1月15日。
[2] 参见艾尔建美学与德勤管理咨询机构《中国医美行业2023年度洞悉报告》,2023年5月20日。
[3] 参见西部证券研究中心《聚“胶”新生,焕活肌“原”力》,2023年9月30日。
[4] 参见威科先行法律数据库https://law.wkinfo.com.cn/administrative-punishment/list
[5] 参见国家药品监督管理局官方网站https://www.nmpa.gov.cn/ylqx/ylqxggtg/20230817153633135.html
[6] 参见国家药品监督管理局官方网站https://www.nmpa.gov.cn/ylqx/ylqxggtg/20230817153633135.html
[7] 参见西部证券研究中心《聚“胶”新生,焕活肌“原”力》,2023年9月30日。
[8] 参见爱美客技术发展股份有限公司《2020年年度报告》,2021年2月。
[9] 参见国信证券股份有限公司《医美行业投资宝典:颜值新经济,美丽无止境》,2021年6月。
© 2024 All rights reserved. 北京转创国际管理咨询有限公司 备案号: 京ICP备19055770号-4
Transverture International Group Co Ltd, Guangdong Branch
地址:广州市天河区天河北路179号尚层国际1601
深圳市福田区深南中路2066号华能大厦
佛山顺德区北滘工业大道云创空间
东莞市大朗镇富丽东路226号松湖世家
梅州市丰顺县留隍镇新兴路881号
长沙市芙蓉区韶山北路139号文化大厦

欢迎来到本网站,请问有什么可以帮您?
稍后再说 现在咨询