
保障性住房 特区发展 东莞发展 深圳知识产权 转创法信事务所(深圳) 入户政策 深圳管理 东莞教育 大朗镇 深圳人社 东莞质量 深圳教育 大亚湾新区 罗湖区 大鹏区 龙岗区 福田区 南山区 盐田区 宝安区 龙岗区 龙华区 坪山区 光明区 深圳金融 前海区
广州知识产权 国际金融后台基地 佛山发展 广东金融高新区 佛山国家高新区 南海区 禅城区 顺德区 荔湾区 花都区 天河区 黄埔区 越秀区 海珠区 番禺区 白云区 南沙自贸区 从化区 南海区 广州发展 信用广州 佛山政务 信用佛山 荔湾区 人社与教育 增城区 佛山教育
一、涉新冠疫情减免租金群体性纠纷的特征
1、群体性。
出租方为村集体物业、大型商务楼宇、商场、园区、建材城等的权属人、第一承租人或市场运营主体,在一定范围内向多个承租人出租租赁物。此种情况下,容易引发承租人相互抱团,拟通过集体要求减免租金的方式,施加压力给出租方。
2、不对等性。
承租人一方为民营中小企业或个体工商户,实行个人或家庭经营,资金和实力均较出租人弱,对减免租金有迫切的需求和较高期望。
3、政策易误读。
省、市、县/区、镇/街均可能发布了对国有(公有)物业减免租金的政策文件,政策区分国有(公有)及私人物业,但部分存在模糊地带,容易引发各方对政策文件的误读。
4、维稳易发。
因商户人数众多,对政策容易误读,且涉及其切身利益,如矛盾未及时得到疏解或正确引导,在冲突和过激下容易引发维稳事件。
二、律师、人民调解员参与疫情影响下减免租金群体性纠纷调解程序指引
1、了解基本情况,引导承租人推荐代表。
律师、人民调解员在接到承租人提出疫情影响下减免租金纠纷调解申请后,向申请人了解租赁物权属、性质、承租人数总和、要求减免租金的承租人人数等基本情况,填写调解登记表(详见附件一),并引导承租人推荐代表、提出诉求,填写委托代表书(详见附件二)。
2、核实代表人的身份情况,收集租赁合同等资料,向各方(出租人、第一承租人、次承租人)了解包括但不限于以下基本情况。
(1)租赁合同,核实代表人系争议物业的承租人之一;(2)了解租赁合同签订的情况;(3)租赁合同履行及租金支付情况;(4)承租人生产经营情况;(5)防控措施对租赁物使用的影响、生产经营的影响情况;(6)承租人商户的要求及理由;(7)第一承租人是否已享受减租优惠的情况;(8)其他调解人员认为与本纠纷相关的情况。
3、审阅合同,理清各方法律关系,进行法律分析。
应高度注意租赁合同效力、延期履行后合计的租赁期限是否超过20年。根据出租人的不同,采取不同的调解思路:
(1)如租赁物为市、县/区、镇/街三级国有(公有)物业或出租人为当地国有(公有)企业及行政事业单位并有减免政策的,核实出租人是否已落实政府减免租金政策;未落实的,向其宣讲相关政策,敦促其落实;如仍不自觉履行的,可建议承租人通过当地国资委、当地财政局投诉处理。
(2)如租赁物为市、县/区、镇/街三级国有(公有)物业或出租人为市镇两级国有(公有)企业及行政事业单位有减免政策的,且存在国有(公有)物业由市场经营主体承租后另行分租情形的,向承租人和次承租人即商户解释三方之间的法律关系,建议第一承租人作为市场运营主体应将在各级政府优惠政策享受公有物业减免范围内的租金,下放给实际承租物业进行实体经营的商户并给予减免。
(3)对于村集体物业,有些地区如东莞,协调村(社区)集体物业对承租企业减半征收2个月租金,同时对村集体租金的减免部分由镇财政进行补贴。如租赁物业所在地有类似补贴政策的,应动员村集体为承租人进行部分减租。村集体物业还需特别注意,减免租金须经过村民会议或代表会议的民主表决程序等,表决通过方可减免租金。
(4)出租物业为一般物业,不涉及集体、国有(公有)性质的,应结合具体案情,防控措施是否影响并导致合同不能履行,合同履行受限程度等,引导双方基于公平合理原则,协商解决。有些地区如中山市翠亨新区规定对主动为实体经营承租户减免租金的业主,按实际减免租金金额一定比例给予事后补贴,有些地区如中山市南朗镇给特定承租户一定比例租金补贴;如租赁物业所在地政府有类似补贴优惠政策的,可动员出租人为承租人进行部分减租或引导承租户申请相关补贴,并将上述情况纳入调解考量因素。
4、组织调解会议。
调解会议上,先由各方陈述调解要求,律师、调解员针对各方的争议焦点问题进行分析。
律师、调解员应从以下几个方面进行分析:
(1)承租人主张减免租金的合同、法律、政策依据;
(2)存在各级国有(公有)物业由市场经营主体承租后另行分租的,向承租人解释三方之间的法律关系,第一承租人作为市场运营主体出租,在省市减免租金政策中属于鼓励减免范围,不具有强制性,基于公平合理原则,第一承租人应将出租人减免的租金下放给实际承租物业进行生产经营的承租人。
(3)分析法院在处理涉疫情减免租金纠纷案件的处理原则。
(4)告知双方之间属于民事纠纷,应通过协商、调解、仲裁、诉讼等合法途径、程序解决纠纷,避免采取违法、触犯治安管理处罚法,甚至刑法的措施进行维权。
5、经调解达成一致意见的,签署调解协议,同时引导或代为向调委会所在地的人民法院申请司法确认。
6、调解不成的,引导承租人、出租人通过诉讼或仲裁程序解决纠纷。
三、指导减免租金纠纷解决的法律及司法政策
(一)《中华人民共和国民法总则》
(二)《中华人民共和国合同法》
(三)《中华人民共和国治安管理处罚法》
(四)《最高人民法院关于适用〈中华人民共和国合同法〉若干问题的解释(二)》
(五)2003年《最高人民法院关于在防治传染性非典型肺炎期间依法做好人民法院相关审判、执行工作的通知》(现已失效,但相关处理原则可以参考)
(六)2009年最高院发布的《关于当前形势下审理民商事合同纠纷案件若干问题的指导意见》
(七)2020年2月9日,广东省高级人民法院发布的《广东疫情防控民事行政审判通告》
(八)2020年3月5日,广东省高级人民法院发布的《广东省高级人民法院关于审理涉新冠肺炎疫情商事案件若干问题的指引》
四、涉新冠疫情影响租金减免的政府优惠政策
(一)广东省人民政府《关于应对新型冠状病毒感染的肺炎疫情支持企业复工复产促进经济稳定运行的若干政策措施》第三条,进一步减轻企业经营负担 (九)减轻企业租金负担。国有资产类经营用房对受疫情影响较大不能正常经营的民营承租企业免收第一个月租金,减半收取第二、三个月租金;鼓励其他物业持有人根据实际情况,适当减免租金。免租金两个月以上的企业,按免租金月份数给予房产税困难减免。
(二)租赁物所在地政府(市、县/区、镇/街)发布的政策。调解前应先全面了解租赁物所在地的租金减免政策及租金补贴政策,包括市、县/区、镇/街三级政府及其相关部门政策。
例如中山市人民政府《关于应对疫情稳企安商的若干措施》第一条规定,减轻负担1.降低租金负担。非公有经济实体和个体工商户承租市镇两级国有(公有)企业及行政事业单位国有资产类经营性土地、物业,从事生产经营活动的,免收2月份和3月份租金。协调、推动在中山市运营的其他各级国有企业(含国有控股)为实体经营的承租户减免租金。倡导和鼓励村集体物业、大型商务楼宇、商场、园区等各类市场运营主体为实体经营的承租户减免租金。对主动为租户减免房产或土地租金的企业,缴纳房产税、城镇土地使用税确有困难的,可申请减免相应的房产税、城镇土地使用税。
又如中山市国资委、中山市财政局《中山市市属国有企业及市直行政事业单位减免租金实施细则》第二条规定,减免对象承租市属国有全资、控股企业及市直行政事业单位所拥有的经营性土地、物业,受到新型冠状病毒感染的肺炎疫情影响,生产经营遇到困难的非公有经济实体和个体工商户(含自然人)(以下简称承租户)。第三条规定,减免标准 (1)享受此次免租的土地、物业包括:经营性土地、商铺、仓库(含保税仓库)、摊位、厂房、办公楼;(2)不包括住宅、车位、基站塔台、广告牌;(3)减免费用不包括物业管理费、水电费、经营权费、清保费、广告费等其他应由承租户支付的费用。根据出租人与承租户合同约定的租金标准减免2020年2月、3月租金。承租户已交纳2月、3月租金的,可顺延减免,确实不能顺延的可申请退款。原租赁合同2020年2月份、3月份为免租期的,租金减免期可顺延。
五、租户要求减免租金的依据
(一)合同依据
如租赁合同已经约定,如发生传染病、不可抗力、政府措施等行为,免除租金缴纳义务的,则承租人可依合同约定要求减免租金。
(二)法律依据
如果没有合同依据的,则根据法律进行分析。
1、不可抗力
据全国人大常委会法工委有关权威人士解读,目前普遍观点认为本次新型冠状病毒肺炎疫情及疫情防控措施,构成“不可抗力”。因疫情或疫情防控措施导致合同不能履行的商户,可以根据合同法的相关规定,根据疫情或疫情防控措施的影响,主张免除租金或者解除合同,但法律另有规定的除外。调解时可从适用条件、时间节点、减免程度和细分类型四个方面来把握。
(1)适用条件。根据《民法总则》第一百八十条第一款“因不可抗力不能履行民事义务的,不承担民事责任。”和《合同法》第一百一十七条第一款“因不可抗力不能履行合同的,根据不可抗力的影响,部分或者全部免除责任”等规定,以不可抗力为由主张不承担合同责任的,必须满足“因不可抗力不能履行合同”的条件;如仅以疫情暴发或政府疫情防控措施本身为由主张减免租金的,并不符合法律规定的免责事由。租户应举证证明疫情或政府疫情防控措施导致其合同不能履行,方可支持。
(2)时间节点。构成不可抗力免责事由在合同履行时间节点上具有一定要求,必须是疫情暴发或政府疫情防控行政措施发生在合同成立以后、履行以前这个时间点;如果在合同订立以前发生新型冠状病毒肺炎疫情,或者在迟延履行合同期间发生新型冠状病毒肺炎疫情,则不能适用不可抗力主张免责。
(3)减免程度。关于租金减免的程度,应根据不可抗力事件对合同履行造成的影响程度而定。
(4)细分类型。不可抗力导致合同不能履行的情况可细分为三种类型及相应的法律后果:
A类型,合同全部不能履行的:租户可依法要求解除或变更合同、免除租金;
B类型,合同部分不能履行的:租户可依法要求变更合同、减免部分租金;
C类型,合同一时不能履行:租户可要求延期履行、部分履行与不履行,暂缓缴纳租金、减免部分租金或免除租金等。
2、情势变更
(1)司法政策依据。根据《最高人民法院关于适用<中华人民共和国合同法>若干问题的解释(二)》第二十六条的规定,即为合同成立以后客观情况发生了当事人在订立合同时无法预见的、非不可抗力造成的不属于商业风险的重大变化,继续履行合同对于一方当事人明显不公平或者不能实现合同目的,当事人请求人民法院变更或者解除合同的,人民法院应当根据公平原则,并结合案件的实际情况确定是否变更或者解除。
(2)司法政策借鉴。2003年非典时期,最高院出台的《关于在防治传染性非典型肺炎期间依法做好人民法院相关审判、执行工作的通知》中规定:由于“非典”疫情原因,按原合同履行对一方当事人的权益有重大影响的合同纠纷案件,可以根据具体情况,适用公平原则处理。虽然该文件目前已经失效,但是对于目前新型冠状病毒肺炎疫情给合同履行造成的影响仍有参考意义。
(三)政策依据
调解中,应当注意为租赁各方正确分析解读政策。
(1)省政府《关于应对新型冠状病毒感染的肺炎疫情支持企业复工复产促进经济稳定运行的若干政策措施》,国有资产类经营用房对受疫情影响较大不能正常经营的民营承租企业免收第一个月租金,减半收取第二、三个月租金。
(2)租赁物所在政府(市、县/区、镇/街)发布的政策有涉及减免租金的,符合政策规定减免租金的,可以依据政策内容要求减免租金。
(3)需要注意的是,不少地方政府所发布的减免租金政策区分国有(公有)物业与村集体物业、大型商务楼宇、商场、园区等各类市场运营主体所有或经营的物业。A、相关政策对于国有(公有)物业一般直接规定减免;B、对于村集体物业,要注意了解租赁物当地政府如有出台对出租人减租给予补贴等优惠政策的,则引导出租人予以部分减租,以共享政府扶持政策;C、其他的市场经营主体所有或经营的物业则是鼓励减免,并不具备强制性;D、市场运营主体(即第一承租人)应基于公平原则,将在政府优惠政策享受公有物业减免范围内的租金下放给实际承租物业进行实体经营的次承租人即商户。
六、调解减免租金群体性纠纷应遵循的原则
1、立足大局原则。调解减免租金群体性纠纷除了给当事人答疑解惑、提供解决方案外,还要注意收集各方当事人倾向性、苗头性问题,及时予以疏导,严防矛盾升级激化,影响社会稳定。
2、平等自愿原则。根据合同法规定,租赁合同属于平等主体的自然人、法人、其他组织之间设立、变更、终止民事权利义务关系的协议,出租人和承租人的法律地位平等,一方不得将自己的意志强加给另一方,并依法享有自愿协商变更、解除、终止等合同权利,任何单位和个人不得非法干预。
3、实事求是原则。本次疫情对于全国各行各业的经济影响属于客观存在的情形,各方应本着尊重事实、互谅互让的态度共同协商、共渡难关,不得捏造、伪造客观事实和材料。在协商过程中,应遵循契约精神,同时确保协商一致的内容可实际履行。
4、公平合法原则。协商的方式和内容既要符合法律法规的规定,又要考虑疫情期间的特殊情况以及实际履行能力,同时也兼顾双方的权利与义务相一致,有利于顺利化解矛盾。
5、明确具体原则。通过延期履行、分期支付、减免租金、减免管理费、减免违约金、变更或解除合同、搬离房屋等达成合意的,应当对履行期限、履行方式等进行明确约定。
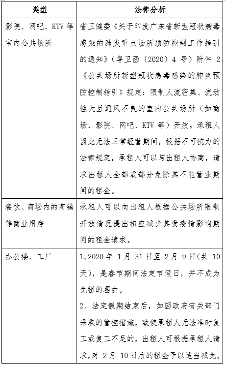
七、减免租金群体性纠纷的常见类型及分析要点


八、承租人以因疫情影响导致履行能力出现障碍,要求减免违约责任的分析
受疫情影响导致履行能力出现障碍者包括但不限于以下特定群体:A、受疫情严重影响经营的娱乐行业、餐饮行业的承租人,B、因感染新冠肺炎住院治疗或隔离人员、疫情防控需要隔离观察人员,C、参加疫情防控工作人员,D、受疫情影响暂时失去收入来源的人群等。
以上人员如存在不能及时支付租金等款项的,出租人要求承租人支付疫情影响期间逾期付款违约金的诉求,可根据合同法第114条的规定处理,出租人应根据实际情况给予承租人适当延迟付款的合理时间。上述情形消失后的合理期间内,承租人应当及时支付租金和其他费用、履行其他合同义务;否则,出租人可追究其逾期付款的违约责任。
九、出租人与承租人如何协商确定减免租金的标准
如租赁合同中没有关于疫情影响减免租金标准的约定,则建议出租人、承租人应根据疫情造成的实际影响,依照实事求是、平等自愿、诚实信用、互相理解原则进行协商。同时可结合司法政策、参考司法案例进行调解。
公平原则处理的司法政策。在非典期间最高人民法院出台的《最高人民法院关于在防治传染性非典型肺炎期间依法做好人民法院相关审判、执行工作的通知》[法(2003)72号]第三条关于民事案件的处理规定:“由于‘非典’疫情原因,按原合同履行对一方当事人的权益有重大影响的合同纠纷案件,可以根据具体情况,适用公平原则处理。”出租人与承租人可以参考疫情影响的时间和影响程度,按疫情所属期间租金标准的一定比例进行减免,也可以推迟支付时间、延长免租期、减少物业管理费等方式进行减免。
分担损失的司法案例。对于疫情造成的租金损失承担,任一方要求全部由对方承担的,应告知基于公平原则,应由出租方、承租方共同分担。可以参考惠州市国航汽车贸易有限公司等与广西航空有限公司租赁合同纠纷上诉案[(2007)桂民四终字第1号]。
十、承租人以因疫情影响为由,要求延长租期或解除合同的诉求分析
虽然新冠肺炎疫情可认定为不可抗力,但能否变更或解除合同,仍须以《合同法》第九十四条“因不可抗力致使不能实现合同目的,当事人可以解除合同”,以合同的目的能否实现作为重要标准,并视具体情形区别处理:
1、剩余租赁期限较长的房屋租赁合同
疫情一般只会短期影响承租人使用房屋或短期影响其经营,但并不会导致在较长的租赁期限内均无法履行租赁合同、或无法实现合同目的,因此承租人要求延长租期、或解除合同的诉求并无法律依据。如没有合同依据,或未与出租人协商一致,则出租人可不予同意承租人此类诉求,尽可能促进租赁合同继续履行。
2、剩余租赁期限较短的房屋租赁合同
在疫情暴发后,对于剩余租赁期限较短且在疫情结束前就可能期满终止的房屋租赁合同,例如剩余租赁期限只有两三个月,或只有几天或十多天的场地租赁合同(如大型演唱会、音乐会等场馆租赁合同),则疫情可能会导致租赁合同不能实现合同目的。此类情形下,可根据实际情况允许承租人延长租期、或解除合同的请求。
3、正处于装修免租期内的房屋租赁合同
在疫情暴发后,对于正处于装修免租期内的房屋租赁合同,疫情暴发可能会导致装修停工,无法及时完成装修工作。此类情形下,可根据实际情况允许承租人适当延长免租装修期。
附件1:《涉新冠疫情减免租金群体性纠纷调解登记表》
附件2:委托代表书 附件3:典型调解案例参考 某建材城商圈40余租户要求减免涉新冠疫情期间租金群体性纠纷调解案 【案情概况】 2020年3月中山市某镇某建材城40余家租户向该镇综治维稳办反映,自2020年1月份新冠病毒引发肺炎疫情暴发以来,他们的经营受到了重大影响,为疫情防控需要,当地政府封闭该建材城的进出口,建材城无法经营,即使已经解除封闭,但受新冠疫情的影响,亦没有生意可做。中山市人民政府发布的《关于应对疫情稳企安商的若干措施》提出非公有经济实体和个体工租户承租市镇两级国有(公有)企业及行政事业单位国有资产类经营性土地、物业,从事生产经营活动的,免收2月份和3月份租金。租户称该建材城属于镇属公有物业,要求按照市政府的文件要求,减免2月份和3月份租金。 该镇综治维稳办邀请广东国融律师事务所唐丽斌律师参与调解。 【调解处理过程】 (一)听取各方意见,归纳争议焦点问题,逐点解释击破,降低各方期望值。 2020年3月11日上午召开租户与第一承租人、出租人的第一次调解会议。在听取出租人、第一承租人、租户的陈述后,律师认为双方的争议焦点在于:1、租户的诉求脱离出租人与第一承租人、第一承租人与租户之间的法律关系,片面解读中山市《关于应对疫情稳企安商的若干措施》关于免收租金的政策措施;2、第一承租人认为其已经将出租人免除其的租金,按租户应交租的比例,全部予以免除,并没有从中享受收益,并在该基础上额外再免除建材城72户租户合计3万元的租金,已经做出让步;3、租户通过第一承租人提出减免的幅度推测第一承租人从镇属公司处承租物业后,以提高租金方式再转租,赚取差价,产生不满情绪。租户对第一承租人如此高收益,遇到疫情仍不让利感到气愤。另,第一承租人经历不减免、减免13%、减免43%、减免50%逐次让步的减租方案,也让租户产生只要坚持要求即可获胜的不当心理;加上,此前具有通过集体抗议减免2、3月份租金的外地案例。以上均大大增加了本次调解的难度。 针对上述焦点问题,唐丽斌律师在调解会议上进行以下处理: 1、向第一承租人解释目前法院在涉疫情商事案件的处理意见。因疫情防控措施对租户经营期间造成实质性影响的,按原合同继续履行对一方明显不公平的,法院会结合受影响的程度,根据公平原则进行处理。虽然,第一承租人已主动提出减免2月份50%租金、3月份13%租金,但减免的租金大部分是将享受镇属公有公司减免的利益下放给租户;因此建议第一承租人从疫情期间造成第一承租人损失与租户损失之间的比例,与第一承租人减免的幅度是否符合公平原则,考虑减免方案进一步调整,适当让利。 2、为租户代表正确解读市稳企安商措施减免租金政策。减免2、3月份租金是对承租国有物业的承租人,但对于市场运营主体的出租人,该政策文件只是鼓励。对于出租人、第一承租人、租户三方而言,出租人已经按照政策文件减免了第一承租人的租金,而第一承租人与租户之间属于市场运营主体与租户之间的租赁关系,属于政策文件鼓励减免租金的部分,不具有强制力,是否减免租金属于市场经营行为。 3、告知租户代表合法、正确的维权途径。租户与第一承租人之间的纠纷属于民事纠纷,双方可通过协商途径解决,政府只能协调双方进行协商处理;如协商不成的,租户应通过诉讼等合法途径解决纠纷,不得采取错误的维权措施,以免违反《治安管理处罚法》,维权不成还要受行政处罚。 (二)乘胜追击,二次调解,达成调解方案。 通过第一次调解会议后,考虑到租户及第一承租人均希望快速解决纠纷,尽快恢复生产,第一次调解会议后各方的期望值也有所降低等实际情况,于是律师迅速于次日组织第二次调解会议。第二次调解会议上,第一承租人提出了新的2、3月份减免租金方案,作出进一步退让,租户代表也同意新的减租方案。双方达成调解,签订补充协议。 【案例评析】 近期因新冠肺炎疫情对市场经济造成巨大冲击,国家出台有关租金减免的法律及政策,不少商圈、园区和大型楼宇的商户、租户在不了解法律、政策规定的情况下,容易产生矛盾纠纷。而大多数的纠纷均是金额不大的纠纷,或双方均急于解决纠纷以期尽快恢复生产经营。在此背景下,民事调解具有可避免或消除诉讼时间长、成本高、交易不稳定、影响社会不稳定等因素的优势,是解决涉新冠疫情民商事纠纷的最佳途径。 【典型意义】 1、律师在本次民事调解中,充分发挥了专业优势、诉讼职业技能,通过识别争议焦点,以讲法释理的方式重点突破,引导双方理清各方权利义务责任、分析维权途径及成本等,为双方作出决策提供重要参考信息,成功促使双方快速、和谐解决纠纷。 2、本次纠纷涉及人数众多,律师在调解中立足维护稳定大局,引导租户选举代表以利于沟通,认真听取租户诉求,并劝导正确维权,坚持法理情并举,最终矛盾得以妥善化解。 3、涉新冠疫情对市场经济造成巨大影响,市场经济亟待恢复,通过民事调解解决涉新冠疫情的民商事纠纷,对稳企安商发挥重要作用,提升企业复工复产率,推动市场经济稳定发展。 附录:提示与说明 1、本指引为参考性指引,非援用标准,若发生争议应通过合法途径解决。同时,法律法规和政策具有一定的地域差异,本指引部分内容限于广东省。 2、各方在涉新冠疫情减免租金的群体性纠纷处理时,应当特别注意法律、政策的变化和个案的特殊性,切忌生搬硬套。须特别说明和提醒各方,本指引是操作提示或解读,并不构成正式法律意见。同时,鉴于法律法规规定的比较原则或不明确,对法律及部分问题在业界尚存争议,无统一结论;故此,本指引仅提供倾向性意见。 3、省律师行业疫情防控服务总团民营企业服务分团、省民营企业律师服务团组织精干专业力量编写本指引;感谢主要制作团队——广东国融律师事务所企业复工复产律师公益服务队的唐国雄、唐丽斌和刘小燕三位律师及其团队成员。


© 2024 All rights reserved. 北京转创国际管理咨询有限公司 备案号: 京ICP备19055770号-4
Transverture International Group Co Ltd, Guangdong Branch
地址:广州市天河区天河北路179号尚层国际1601
深圳市福田区深南中路2066号华能大厦
佛山顺德区北滘工业大道云创空间
东莞市大朗镇富丽东路226号松湖世家
梅州市丰顺县留隍镇新兴路881号
长沙市芙蓉区韶山北路139号文化大厦

欢迎来到本网站,请问有什么可以帮您?
稍后再说 现在咨询